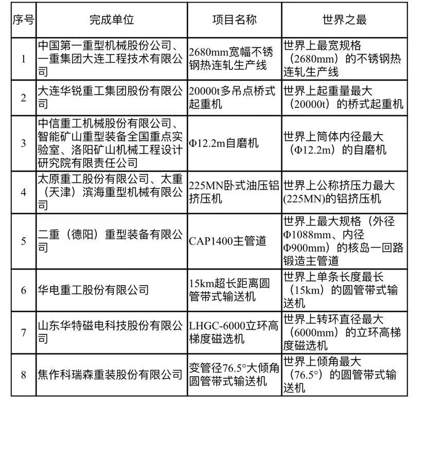
近日,中国重型机械工业协会发布了“关于重型机械世界之最科技成果认定结果的公告”,公布了2023年重型机械世界之最科技成果认定结果,中国第一重型机械股份公司、二重(德阳)重型装备有限公司等重型机械行业的8家重点骨干企业的8项重大技术装备被首批认定为重型机械世界之最科技成果。
为展示重型机械行业重大标志性科技成果,引领行业技术发展方向,加快成果转化推广和扩大影响,打造行业高端产品品牌,促进行业高质量发展,中国重型机械工业协会组织开展了2023年重型机械世界之最科技成果认定工作。认定工作严格按照协会《重型机械世界之最科技成果认定管理办法》的规定,坚持高标准、严要求,坚持公开、公平、公正的原则。经企业申报,协会组织行业专家进行会议评审、公示等工作程序,首批认定了重型机械行业的8家重点骨干企业的8项重大技术装备。
重型机械世界之最科技成果,是指经中国重型机械工业协会组织认定的,企业通过自主创新或协同创新突破关键技术,达到或超过国际先进水平,其中一项关键技术指标创造并在认定之日仍保持着同类产品、技术世界之最的科技成果。(郭宇)

客户端
媒体矩阵
企业邮箱