原创 正文
我国核与辐射安全可控 99台核电机组运行稳定
来源: 中国工业新闻网 2026-02-14 18:26
分享到:

中国工业报记者 余娜

2025年,生态环境部(国家核安全局)坚持依法严格监管,核与辐射安全得到有效保障。

中国工业报记者获悉,过去一年,我国大陆99台核电机组(已发放运行许可证62台、建造许可证37台)、21座民用研究堆(在役17座、在建2座、退役中2座)、21座民用核燃料循环设施(运行20座、在建1座)运行安全稳定、建造质量受控,未发生国际核与辐射事件分级表(根据安全影响从小到大,分为0至7级)2级及以上核事件或核事故。核电厂运行安全性能满足相应安全目标,非计划停堆4次。约17.8万枚在用放射源和35.5万台(套)射线装置总体安全受控。全国辐射环境质量保持良好。

生态环境部部长黄润秋表示,2025年,我国持续严格核与辐射安全监管。加快建设现代化核安全监管体系,强化全过程监管。建立运行核电基地驻场监督月度重要信息直报机制。制定实施《核与辐射安全法规标准体系现代化建设工作方案》。统筹做好核电厂和研究堆核安全许可和环境影响评价文件审批,加强运行和在建核电机组核安全监管。

严管核设施、放射性污染

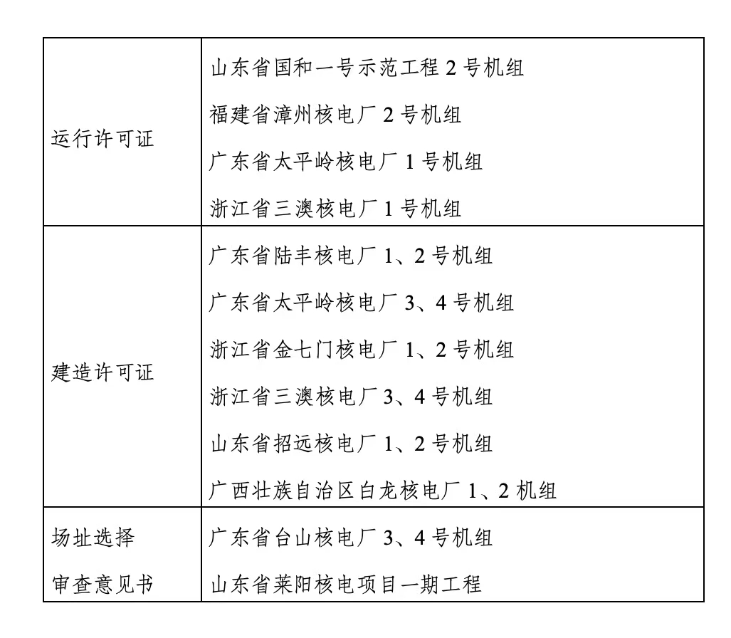
2025年,生态环境部(国家核安全局)共颁发4台核电机组运行许可证、12台机组建造许可证、4台机组场址选择审查意见书,批复10项环境影响评价文件。批准核电厂安全重要修改等申请90余项。

在核设施安全监管上,针对性开展国和一号、高温气冷堆示范工程等首堆项目监管,保障新堆型高质量发展。运转M310及改进型、AP系列、VVER、华龙一号堆型监管专班,加强同堆型共性安全问题研究和处理。开展核电安全健康档案工作体系建设,完成一万余份运行核电机组状态报告等信息的收集整理。

强化核电厂取水安全监管。2025年我国核电厂成功抵御多轮次海洋生物暴发的冲击,未发生因此导致的机组非计划停堆。

批准中国实验快堆核测量系统改造等研究堆安全重要修改、辐照应用申请10余项。批准医院中子照射器运行许可证延续。批准深圳大学微型中子源反应堆开展卸料活动,推动堆芯顺利卸出并安全处理。

批复核燃料循环设施30余项核安全许可、10余项环境影响评价文件,开展9个设施定期安全评价。

在放射性污染防治上,颁发101重水堆(我国首座民用研究堆)堆本体退役批准书。颁发1家核设施营运单位放射性废物贮存和处理许可证。批准2种型号集装箱式移动式焚烧装置开展放射性废物焚烧减容热试验。批复龙江铀矿退役治理工程环境影响报告书。

在核技术应用与聚变监管上,颁发放射性药物研发生产、医用质子/重离子加速器治疗装置生产使用等领域20家单位辐射安全许可证。开展全国范围伽玛射线探伤及伽玛射线辐照专项检查,覆盖433家伽玛探伤单位2600枚移动放射源和97家伽玛辐照装置使用单位115座伽玛辐照装置。发布聚变装置分级分类管理要求,支持促进受控热核聚变科学研究和技术开发。

在核安全设备和特种人员监管上,受理116家单位民用核安全设备许可证申请(新取证16家、变更53家、延续47家)、27家境外单位注册登记申请。批准96家单位民用核安全设备许可证申请(新取证5家、变更56家、延续35家)、28家单位注册登记申请(注册登记25家、变更3家),审批口岸报检、开箱文件698批。

在核与辐射安全法规标准上,修订发布《核动力厂环境辐射防护规定》《粒子加速器辐射防护规定》等8项标准,发布《研究堆营运单位核安全报告指南》《核技术利用建设项目重大变动清单(试行)》等规范性文件,印发《核动力厂定期安全评价》等7项核安全导则、《压水堆核动力厂老化管理经验指南》等技术文件。

生态环境部(国家核安全局)2026年重点工作任务之一,是确保核与辐射安全。

“2026年,我们将加强核安全形势分析研判,深化经验反馈集中分析机制。适应核电进入建设高峰、投产高峰的新形势,严格开展核电机组运行安全监管,强化风险识别和消除,动态调整重点监管项目。加强在建核电机组土建、安装、调试活动监督,健全核电厂建造相关技术规范。严格开展核电项目核安全许可和环评文件审批,推动堆型设计固化,以标准化设计带动批量化建设提质增效。推动重点研究堆加快安全改进。持续做好重点核设施退役、乏燃料运输、核技术利用等安全监管,优化射线装置分类管理。研究建立电磁辐射设施分类管理制度。强化在建和运行铀矿冶设施辐射环境监管、退役项目监督。”黄润秋表示。

强化新基地、新项目监管

当前,我国核与辐射安全监管工作面临哪些挑战?

生态环境部(国家核安全局)数据表示,主要包括四个方面:

一是发展快,截至2025年12月底,我国现有62台运行核电机组、37台在建核电机组,在建和运行机组总数量世界第一;在用放射源约17.8万枚,射线装置约35.49万台(套),核技术利用量大面广。

二是任务重,近几年核安全监管任务大幅增加,新技术、新堆型、新设施、新装备使得审评、监督、监测和应急任务日益繁重。

三是要求高,总体国家安全观和核安全观的新要求、人民群众对确保核与辐射安全的新诉求、核电“走出去”战略的实施对核与辐射安全监管提出了新要求。

四是当前我国全社会对核能与核安全的科学认知水平与我国核大国地位不匹配,公众“恐核”情绪仍普遍存在。必须大力加强包括科学决策支持、正确信息传播、有效舆情应对、健康氛围营造等在内的“四位一体”核安全软实力建设。

事实上,我国政府自酝酿核电建设之初就高度重视核安全。经过40余年的探索实践,核安全监管事业实现了从起步到壮大,再到快速发展,并进入核与辐射安全监管新时代。

如何对在运核电厂进行核安全监管?

多年来,生态环境部(国家核安全局)对全国运行核电厂实施着严格的技术审评和全过程的现场监督,为我国核电厂安全运行提供了有力保障。

截至2025年12月底,中国大陆共有62台运行核电机组,分布在辽宁、山东、江苏、浙江、福建、广东、广西、海南等省份的16个核电厂址,总装机容量6610万千瓦。从反应堆类型看,除了石岛湾核电厂为高温气冷堆、秦山第三核电厂2台机组为重水堆外,其他59台运行核电机组均为压水堆。从额定功率看,在压水堆中,有49台运行核电机组均为百万千瓦级。

1991年首台核电机组秦山核电厂投运以来,我国运行核电厂持续保持着良好的安全运行记录。放射性排出物的年排放量远低于国家限值。对核电厂址周围环境的监测结果表明,核电厂运行所致公众的有效剂量远低于国家规定的剂量限值,未对公众健康造成不良影响。

如何对在建核电厂进行核安全监管?

截至2025年12月底,我国大陆共有37台在建核电机组。目前,各核电机组建造质量总体受控,各类建造和运行事件均得到妥善处理。

生态环境部(国家核安全局)对在建核电厂的建造过程施行现场监督,督促核电厂营运单位按照质量保证大纲要求开展建造活动,确保核电厂建造质量满足法规标准以及设计要求。我国在建核电厂的建造质量总体受控,试运行机组安全状态良好,各类建造事件均得到妥善处理。

“2026年,要把核与辐射安全摆在最高优先级,保持如履薄冰心态,推动问题整改形成闭环。加强台山、福清、国和一号、高温气冷堆、昌江小堆等重点项目安全管理,强化对新基地新项目的监管。加强核设施土建、安装等关键环节管理,以高质量建造保障未来高水平安全。”生态环境部副部长、国家核安全局局长董保同在季度核安全形势分析活动上强调。

40多年来,我国核能、核技术利用事业不断发展。来自中国核能行业协会的数据显示:2025年,全国运行核电机组累计发电量为4670.19亿千瓦时,比2024年同期上升了4.91%;累计上网电量为4389.29亿千瓦时,比2024年同期上升了4.91%。

作者:余娜
【编辑:龚忻】