6月13日晚间,宁波博汇化工科技股份有限公司(博汇股份,300839.SZ)公告,基于目前公司经营资金困难,根据公司董事会审议通过的《关于公司停产的议案》,公司于2024年6月12日起对40万吨/年芳烃抽提装置、40万吨/年环保芳烃油生产装置及相关配套装置进行停产。

6月11日,博汇股份董事会以7票同意全票通过《关于公司停产的议案》。

图片来源:公司官网
影响方面,博汇股份表示,公司主要业务为研发、生产、销售应用于多领域的芳烃系列产品,公司主营业务收入来源为上述装置生产的产品,本次停产会对公司营业收入、现金流和经营利润产生不利影响。鉴于目前尚无法确定上述装置恢复生产的具体时间,此次停产对公司业绩的影响暂无法预测。公司将充分关注后续进展并及时履行信息披露义务。
应对措施方面,博汇股份表示,公司将继续关注市场和政策环境的情况,采取一切有效措施维护公司利益,保护全体股东利益;
为控制运营成本,公司将采取各项节流措施,包括但不限于逐步安排员工放假、减薪、裁员等方式,努力维持日常经营活动;
公司在停工期间,安全环保管理机制保持不变,将继续加强日常巡检,做好设备的安全保障工作。积极探索装置改造、工艺升级等可行性,减少影响和损失,以便尽早复工复产。
博汇股份提示称,公司主要生产装置的停产,使公司面临经营风险,将给日常运营、资金周转带来不利影响。停产期间,公司将全力做好安全环保、资金筹措等各方面工作,努力化解相关风险。虽然公司尽最大努力争取早日复工复产,但仍面临不确定性的风险。
值得注意的是,3月29日,博汇股份曾发布公告称,近日,公司收到国家税务总局宁波市镇海区税务局澥浦税务所《税务事项通知书》,要求公司“重芳烃衍生品”按“重芳烃”缴纳消费税,这将对公司生产重芳烃衍生品装置产生重大不利影响。如按税务通知书的要求,按重芳烃缴纳消费税,则对公司2023年年度利润影响约为3.0亿元,业绩将由盈利转为大额亏损。
博汇股份表示,公司对《税务事项通知书》的要求存在较大异议,将继续与税务机关保持积极沟通,采取一切有效措施维护公司利益,维护公司合法权益。

博汇股份称,2023年7月起,公司开始对芳烃抽提装置进行了改造,产品由重芳烃升级到重芳烃衍生品,且就产品升级改造、生产情况、产品变化等事项与主管税务机关保持沟通,且于2023年9月正式向主管税务机关提交了重芳烃衍生品产品检测、鉴定报告等升级备案资料书面文件,同时报备公司正式销售开票。主管税务机关也另行对公司重芳烃衍生品产品进行了取样检测,并未提出异议。而且根据我国消费税暂行条例及《中华人民共和国消费税暂行条例实施细则》的规定,消费税是按税目表具体征税的,即税目表中列示的产品要征税。所有的消费税税目表及本次11号公告中都没有列示重芳烃衍生品;税务总局公告的法规中均提到重芳烃和重芳烃衍生品为两种不同产品,并未将重芳烃衍生品归属重芳烃范畴。基于上述的沟通情况,公司在完成产品调整、报备后正常开展销售、开票等生产经营活动。
博汇股份最后表示,根据《税务事项通知书》要求,“重芳烃衍生品”按“重芳烃”缴纳消费税,这将对公司生产重芳烃衍生品装置产生重大不利影响。经该装置生产的重芳烃衍生品2023年7月-12月共销售140372吨,2024年1-3月共销售85000吨(预估)。如按税务通知书的要求,按重芳烃缴纳消费税,则对公司2023年年度利润及2024年一季度的利润影响分别约为3.0亿元和2.0亿元,对公司2023年度业绩以及未来年度生产经营均产生重大不利影响。
4月16日,博汇股份就《税务事项通知书》相关事项回复深交所关注函。该公司目前有两套生产装置,其中芳烃抽提装置主要生产销售“重芳烃”和“重芳烃衍生品”。“重芳烃衍生品”收入占母公司总收入75%左右。

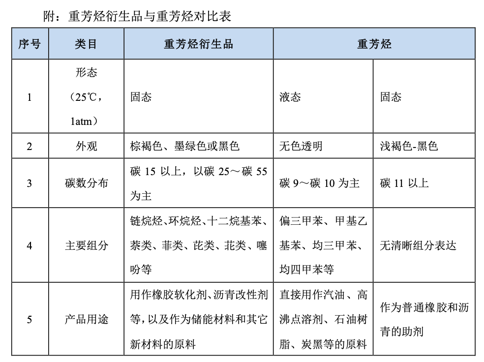
对于重芳烃衍生品和重芳烃两种产品用途上的区别,博汇股份表示重芳烃衍生品用作橡胶软化剂、沥青改性剂等,以及作为储能材料和其它新材料的精细切割原料,不适用于调和成品油。呈液态的重芳烃一般可用作高沸点溶剂、石油树脂、炭黑等的原料,也可以直接调和汽、柴油;呈固态的重芳烃作为普通橡胶和沥青的助剂,或作为新材料加工企业的原料,但不适用于调和汽、柴油。

博汇股份提到,2008年财政部与国家税务总局公告的财税〔2008〕167号文出台了《成品油消费税税目税率表》以及《成品油消费税征收范围注释》。《成品油消费税税目税率表》中列示需要缴纳消费税的为汽油、柴油、石脑油、溶剂油、航空煤油、润滑油以及燃料油,共七种成品油。《成品油消费税征收范围注释》中对七种成品油的征收范围进行了界定,其中第三条规定:“石脑油又叫化工轻油,是以原油或其他原料加工生产的用于化工原料的轻质油。石脑油的征收范围包括除汽油、柴油、航空煤油、溶剂油以外的各种轻质油。非标汽油、重整生成油、拔头油、戊烷原料油、轻裂解料(减压柴油VGO和常压柴油AGO)、重裂解料、加氢裂化尾油、芳烃抽余油均属轻质油,属于石脑油征收范围。”
国税总局关于消费税有关政策问题的公告2012年第47号文第一条:纳税人以原油或其他原料生产加工的在常温常压条件下(25℃/一个标准大气压)呈液态状(沥青除外)的产品,按规定原则划分征收消费税。2013年9月18日发布的《关于消费税有关政策补充规定的公告的解读》提出:“由于实践中对应税成品油与一些非应征消费税的石油化工产品,存在着难以明确区分的问题。为解决这一问题,本公告在第47号公告的基础上,明确了以下四种具体的区分方法:……三是从产品的主要原料和外观形态进行区分。对没有明确分子式且未取得《新化学物质环境管理登记证》和《全国工业产品生产许可证》的产品,如果在流动性、颜色等外观形态上与成品油具有明显差异,或其所需主要原料并非可用于生产加工成品油的原料,则可将此作为判定该产品不属于成品油消费税征税范围的重要依据。”
博汇股份称,公司2023年7月前生产的重芳烃产品常温常压下呈暗褐色及黑色固态,无论从生产工艺、产品属性、主要成分,亦或是常温常压条件下的物理状态等各项客观标准来判断,与成品油具有明显差异,不属于成品油消费税征税范围。
2023年6月30日,财政部税务总局发布《关于部分成品油消费税政策执行口径的公告》(财政部税务总局公告2023年第11号,以下简称“财税11号公告”)。将产品属性符合《成品油消费税征收范围注释》规定的石脑油征税范围的释义,外观形态等与石脑油接近的相关产品要按照石脑油征收消费税。而公司生产的重芳烃衍生品,不在列举范围内,与《成品油消费税征收范围注释》规定的石脑油均具有明显差别。因此公司2023年7月前生产销售的重芳烃和7月后生产的重芳烃衍生品均无需申报缴纳消费税。
2024年3月27日,公司收到国家税务总局宁波市镇海区税务局澥浦税务所送达的《税务事项通知书》,要求公司2023年7月以后生产销售的“重芳烃衍生品”按“重芳烃”缴纳消费税,其依据的税收法规为上述2023年6月30日财政部、税务总局发布的2023年第11号公告。
最后,博汇股份提到,公司产品销售定价依据成本加成一定利润空间,并结合市场供需关系确定销售价格。公司“重芳烃衍生品”如调整为按照“重芳烃”分类缴纳消费税,对于公司产品来说此税负较高,将税负完全向下游传导存在一定难度,公司重芳烃衍生品毛利可能为负,该业务模块可能亏损,公司将减少相应产品的产能。公司将面临业务收缩、营业规模减少、营收下降的风险。
如税负影响不能完全向下游传导,公司重芳烃衍生品毛利可能为负,该业务模块面临亏损,这将导致该业务模块对应的库存商品、原料的减值风险。同时因业务也可能收缩,会导致固定资产闲置、设备利用率不足等情形,导致该业务的生产装置等固定资产减值的风险,进而对公司的利润造成一定程度的影响。
公开资料显示,博汇股份成立于2005年,主要业务为研发、生产、销售应用于多领域的特种芳烃系列产品,主要产品为重芳烃衍生品、白油、基础油、油剂、橡胶增塑剂、沥青等,重点应用于橡胶、沥青、改性材料、日化、纺织、储能材料、精密机械等领域。公司实际控制人为金碧华、夏亚萍。
2020年6月上市以来,博汇股份通过IPO融资4.23亿元,2022年8月又通过可转债融资3.97亿元,两笔融资合计已达8.2亿元。
业绩方面,2024年一季度,博汇股份营业收入7.93亿元,同比增90.69%;归属于上市公司股东的净利润亏损0.99亿元,同比降284.55%。
对净利润大幅下降,博汇股份称,主要系基于公司收到《税务事项通知书》要求,2023年7月以后生产销售的“重芳烃衍生品”需按“重芳烃”缴纳2105.20元/吨的消费税所致。
二级市场上,截至6月13日收盘,博汇股份报6.78元/股,公司总市值17亿元。

声明:文章内容和数据仅供参考,不构成投资建议。投资者据此操作,风险自担。
客户端
媒体矩阵
企业邮箱