云南白药“窝案”风波还没过去,这家曾经的千亿市值药企又发生高层地震,陈发树、陈焱辉、路红东三位董事辞职。
陈发树等三名董事辞职
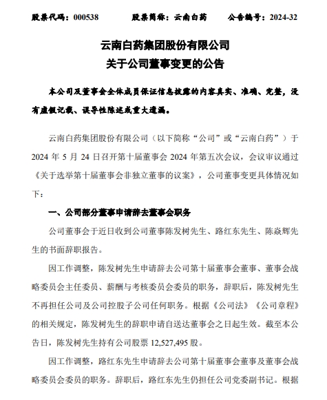
云南白药26日发布公告称,公司董事会于近日收到董事陈发树、陈焱辉、路红东的书面辞职报告。陈焱辉系陈发树之子。

截图自云南白药公告
公告称,因工作调整,陈发树申请辞去公司第十届董事会董事、董事会战略委员会主任委员、薪酬与考核委员会委员的职务,辞职后,陈发树不再担任公司及公司控股子公司任何职务;因工作调整,路红东申请辞去公司第十届董事会董事及董事会战略委员会委员的职务,辞职后,路红东仍担任公司党委副书记;因工作调整,陈焱辉申请辞去公司第十届董事会董事、提名委员会委员的职务,辞职后,陈焱辉不再担任公司及公司控股子公司任何职务。

截图自云南白药公告
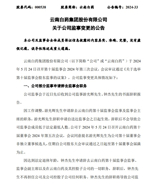
同日,云南白药监事会也出现调整。
因工作调整,游光辉申请辞去云南白药第十届监事会监事及监事会主席的职务;因达到法定退休年龄,钟杰申请辞去云南白药第十届监事会监事、监事会副主席以及在云南白药及其控股子公司的一切职务,辞职后,钟杰不再担任云南白药公司及公司控股子公司任何职务。
在上述董事、监事辞任后,云南白药股东也提名了新的人选。
云南白药股东云南省国有股权运营管理有限公司推荐郭昕、股东新华都实业集团推荐游光辉及上官常川,3人被提名为云南白药公司第十届董事会非独立董事候选人。另外,云南白药公司监事会同意提名戴普军为公司第十届监事会监事候选人。
福建前首富“砸钱”入主云南白药
有着“中国巴菲特”之称的陈发树曾是福建前首富。
公开资料显示,陈发树1961年出生于福建安溪县祥华乡福洋村。16岁时他开始从农村林场向厦门倒卖木材,5年后攒下第一桶金。随后其经营日杂、开办百货商城、成立新华都实业集团,事业版图越来越大。在2009年的福布斯中国富豪榜中,陈发树以218.5亿元的财富成为当年的福建首富。

资料图:陈发树。 来源:视觉中国
这位福建前首富与云南白药关系颇深。
2007年,陈发树就读于长江商学院,其间认识了时任云南白药董事长的王明辉。经过交流后,陈发树对云南白药产生了浓厚兴趣。
2009年,陈发树就拟以22亿元收购云南白药6581万股股份,但这一交易未能达成。直到2016年,云南白药控股股东白药控股实施混改,陈发树成功入局,其控股的新华都实业增资大约254亿元,实现50%控股权。
此后,在混改浪潮的推动下,江苏鱼跃科技发展有限公司也参与进来,至此,云南省国资委、新华都及江苏鱼跃分别持有白药控股45%、45%、10%的股权,形成三足鼎立局面。
2019年,在陈发树的建议下,云南白药反向吸收合并了股东白药控股。之后,王明辉仍为云南白药董事长,陈发树任联席董事长。因合并,云南白药账面资金暴涨百亿,再加上陈发树的加持,云南白药在投资领域愈加发力。
不过,2022年3月,陈发树携家人违规举牌被北京证监局出具警示函。
风暴下的“药界股神”
近年来,有陈发树“坐镇”的云南白药迷恋上了“豪赌”,云南白药成为A股市场最为活跃的“金主”之一。
根据云南白药2019年年报,公司当年买入了九州通、雅各臣科研制药、中国抗体这三只股票,均是医药股。到了2020年,云南白药大举加仓,公司投资的股票名单,除了增加新的医药股外,还买入了贵州茅台、小米集团、腾讯控股、伊利股份这些非医药股。
云南白药尝到了甜头,甚至一度被奉为“药界股神”。不过,常在河边走,哪有不湿鞋,2021年,云南白药靠炒股亏损近20亿元。终于在今年初,云南白药宣布“金盆洗手”,2024年不再炒股。
再看云南白药内部,2023年,云南白药的高层开始发生变动。当年3月,云南白药时任董事长王明辉突然宣布因个人原因辞去在公司董事会及在下属公司的一切职务。紧随其后,公司时任首席销售官、高级副总裁王锦同样因个人原因离职。
今年2月,云南白药时任首席运营官尹品耀、时任首席人力资源官余娟宣布因个人原因辞职。
值得注意的是,就在本月,有媒体报道,云南白药爆发窝案,原董事长王明辉、原首席运营官兼高级副总裁尹品耀等5位公司曾任高管,从2023年年初至2024年年初,因涉及同一事项先后被纪委监委部门带走调查。不过,云南白药方面向媒体回复,公司没有收到过任何这方面的信息。此后,公司方面也一直未公开披露过任何信息。
截至27日发稿时,云南白药总市值970亿元,距离2021年超2000亿元的市值已经“腰斩”。
客户端
媒体矩阵
企业邮箱