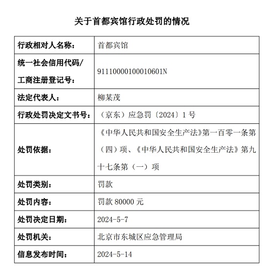
中国网财经5月15日讯 北京市东城区人民政府官网显示,2024年5月,东城区应急管理局对首都宾馆行政处罚,处罚内容为罚款8万元。
处罚依据为《中华人民共和国安全生产法》第一百零一条第(四)项、《中华人民共和国安全生产法》第九十七条第(一)项。
官网显示, 首都宾馆是一家位于北京市中心的综合性五星级宾馆,拥有A、B两座楼宇,A座于1989年试营业,B座2007年建成并投入使用。宾馆西临东交民巷,北望紫禁城,王府井商业区,前门、天安门等一批国家级名胜古迹环绕周边,另有众多政府机关及公司写字楼林立,地理位置优越,交通便利。

客户端
媒体矩阵
企业邮箱