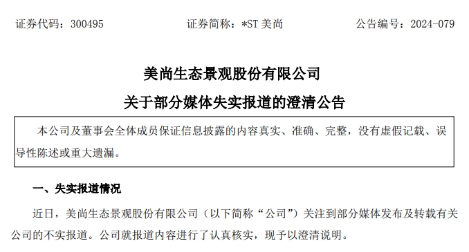
被称为“编织教科书式造假”“造假上市”的*ST美尚(即美尚生态)近日针对“部分媒体失实报道”发布澄清公告称,“相关媒体的报道严重与事实不符”,相关报道“存在故意误导的嫌疑,严重侵犯了公司的声誉”。这份澄清公告并未指明哪些报道失实。
记者11日拨打美尚生态网站显示的公司总部电话及公司年报中董秘电话,希望核实相关信息,但电话语音均提示“您拨打的号码是空号”。
针对网络上有关公司实控人王迎燕已出国的传闻,澄清公告称,王迎燕仍在中国境内,其为中国国籍,无境外永久居留权。

公告截图
股价下跌99.9%,仍有2万多股东
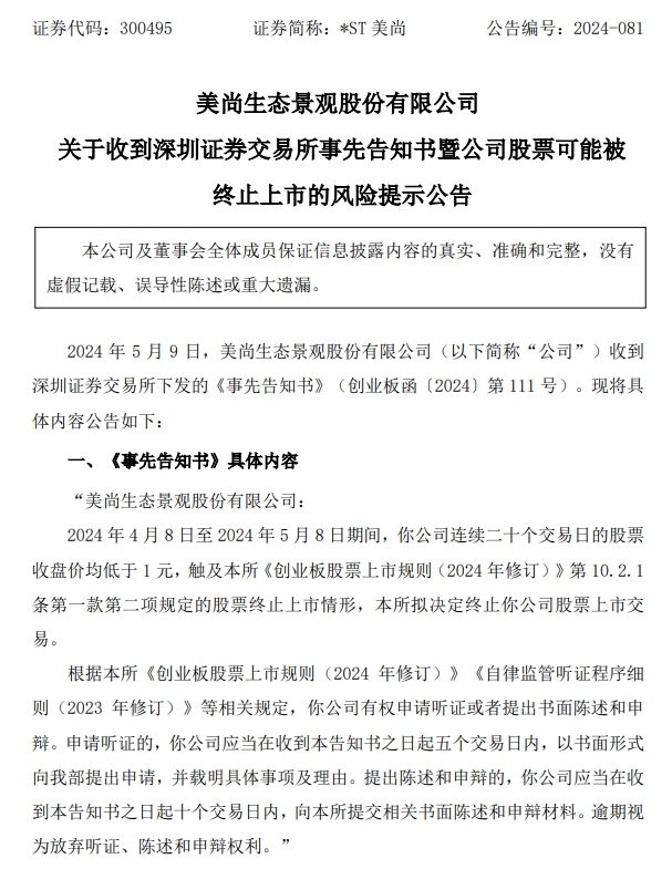
美尚生态成立于2001年,是生态景观建设A股上市企业。公司公告显示,4月8日至5月8日期间,*ST美尚连续二十个交易日的股票收盘价均低于1元。深交所拟终止该公司股票上市交易。
*ST美尚股票已于5月9日起停牌。股价已从最高的153元跌至0.13元,下跌99.9%;总市值也从2016年高点的超百亿元缩水至不足1亿元。
截至今年3月底,还有2.1万股东持有*ST美尚股票。
美尚是如何走到今天的?操纵股价却倒亏2亿多、延期1年回复问询函、连续9年虚增利润……中新财经注意到,这家公司的诸多问题近期已相继曝光。

公告截图
实控113个证券账户,操纵股价倒亏2.38亿
中国证监会今年1月公开的行政处罚决定书则显示,2018年6月12日至2020年7月3日,王迎燕、季云实际控制“吴某”等113个证券账户(以下简称“账户组”),集中资金优势、持股优势,连续交易“美尚生态”,对“美尚生态”进行操纵。其中,王迎燕为美尚实控人。
操纵期间,账户组累计买入31.4亿股,买入399.84亿元;卖出31.38亿股,卖出397.98亿元,累计交易额近800亿元。扣除佣金和相关税费,账户组共亏损约2.38亿元。
延期回复深交所问询函近1年
此外,*ST美尚还多次延期回复深交所问询函、关注函。

公告截图
公告显示,公司2023年5月15日即已收到深交所《关于对美尚生态景观股份有限公司的年报问询函》(创业板年报问询函【2023】第166号),要求公司在2023年5月29日前将有关说明材料报送创业板公司管理部并对外披露,同时抄送深圳证监局上市公司监管处。
但一直到2024年4月23日,美尚生态一直以问询函“所涉及的问题和内容较多,公司需进行逐项核实且需要审计机构核查并发表意见”为由,延期回复长达近1年时间。截至目前,公司仍未给出回复。

公告截图
招股说明书存虚假记载,连续9年虚增利润
去年6月,中国证监会认定,该公司包括招股说明书、定期报告在内的多份信息披露文件存在虚假记载,未按规定披露关联交易及资金占用,未按规定披露重大诉讼事项,未如实披露控股股东归还资金占用情况,公司非公开发行股票行为构成欺诈发行。
违法事实显示,从2012年到2020年,美尚生态均存在虚增净利润问题。其中,仅2018年,美尚生态虚增净利润就达到近1.5亿元。
中新财经注意到,部分与美尚生态违规问题相关的机构、人员已被处罚。
例如,美尚IPO保荐机构广发证券已于去年9月被行政处罚,其中的原因就包括出具的保荐书等文件存在虚假记载。

美尚招股书截图
5月11日,北京证监局公开了关于对郭香采取出具警示函措施的决定。其中指出,郭香在美尚生态2017年度财务报表审计项目(中天运〔2018〕审字第90020号)执业中,未保持合理怀疑,未关注到银行对账单和银行询证函不一致的情况,未进一步向美尚生态询问未扣除审计询证费用的原因及评估银行询证函回函的真实性;未保持对函证有效控制,未能发现或有效应对企业询证函高度异常情况;项目走访工作流于形式。
去年亏损超5亿
美尚生态4月底公布的2023年年度报告显示,公司被申请破产重整后,市场开拓放缓,营业收入规模急剧下降,但期间费用存在大量固定开支,持续经营能力较弱。2023年公司实现营业收入8750.13万元,较上年同期减34.17%;实现归属于母公司净利润-54492.11万元;实现归属于母公司扣除非经常性损益的净利润-44,974.44万元。

公告截图
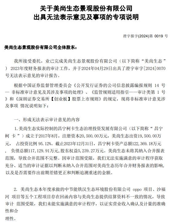
同日,北京澄宇会计师事务所(特殊普通合伙)对公司2023年年度财务报表出具了无法表示意见的审计报告。

公告截图
这份专项说明称,美尚生态未将其实际控制的昌宁柯卡公司纳入合并报表范围,导致合并范围不完整。此外,美尚生态承做的五个工程项目存在回函内容与美尚生态提供结算资料不一致的情况,导致审计范围受限。
客户端
媒体矩阵
企业邮箱