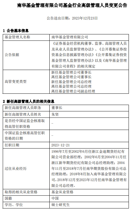
中国经济网北京12月25日讯 近日,南华基金管理有限公司发布高级管理人员变更公告。公告显示,公司原董事长张哲因个人原因于2023年12月21日离任,原总经理朱坚任董事长,原副总经理曾媛任总经理。朱坚1996年7月至2002年6月任浙江金迪期货经纪有限公司营业部经理;2002年6月至2004年11月任浙江新华期货经纪有限公司总经理助理;2004年11月至2018年7月任南华期货股份有限公司总经理助理;2018年8月加入南华基金管理有限公司,2018年12月至2023年12月任南华基金管理有限公司总经理。曾媛2003年7月至2006年12月于招商银行深圳上步支行任客户经理;2007年1月至2010年7月于华泰柏瑞基金管理有限公司任高级渠道经理;2010年8月至2013年6月于上投摩根基金管理有限公司任华南区域中心代销总监;2014年1月至2015年6月于圆信永丰基金管理有限公司任全国渠道总监兼华南区总经理;2015年8月至2019年8月于信达澳银基金管理有限公司任销售总监;2019年9月加入南华基金管理有限公司,2019年11月至2023年12月任南华基金管理有限公司副总经理。



客户端
媒体矩阵
企业邮箱