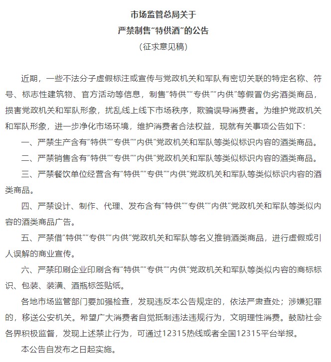
5月7日,市场监管总局发布《关于严禁制售“特供酒”的公告(征求意见稿)》(简称《征求意见稿》)。《征求意见稿》拟规定,对生产、销售、经营含有“特供”“专供”“内供”党政机关和军队等类似标识内容的酒类商品,以及发布相关广告、商业宣传等行为发出“禁令”。

市场监管总局发布《关于严禁制售“特供酒”的公告(征求意见稿)》。
身价上千元的“特供酒”
成本只有几十元
何为“特供酒”?
“在市场不规范的早期,‘特供酒’确实在酿酒行业大量存在,许多企业利用人们对于特供、专供产品的猎奇心理专门开发一些专销产品。”白酒行业分析师、知趣咨询总经理蔡学飞向中新财经表示。
2013年,国务院机关事务管理局等5部门联合下发《关于严禁中央和国家机关使用“特供”“专供”等标识的通知》,严禁中央和国家机关各部门及所属行政事业单位使用、自行或授权制售冠以“特供”“专供”等标识的物品,正式取缔了“特供”“专供”标识产品。

2013年,国务院机关事务管理局等5部门联合下发《关于严禁中央和国家机关使用“特供”“专供”等标识的通知》。
尽管如此,曾经“特供酒”的稀缺、高价值等特性给市场带来的消费需求,还是为后来的造假提供了基础。如今,“特供酒”与“专供酒”已成为一门用低档白酒灌装、勾兑的暴利生意。
今年年初,公安部公布了5起非法制售“特供酒”案例,案值均达上亿元。据新华社报道,台州市警方介绍称,一瓶“特供茅台”酒成本价不到50元,通过分层经销以假乱真,末端售价只比真酒市场价略低。
“犯罪分子瞅准了客户心理,假酒价格也随市场波动,但永远保持比真酒低一点。”民警表示,这样才能凸显渠道的“特殊”。
“特供酒”为何屡禁不止?
“特供”“专供”“内供”等假冒伪劣酒类商品,不仅损害了党政机关和军队形象,也扰乱线上线下市场秩序,欺骗误导消费者。早在几年前,相关部门就已对“特供酒”进行整治。
2020年,市场监管总局组织开展了清理整治网络销售和宣传“特供”“专供”标识商品专项行动;2021年,市场监管总局组织起草《白酒生产许可审查细则(征求意见稿)》,明确要求白酒标签不得标注“特供”“专供”“专用”“特制”“特需”等字样;2022年,中央军委后勤保障部、公安部等6部门联合发布《关于禁止销售“军”字号烟酒等商品的通告》。
然而,市场上“特供酒”的乱象仍难以完全根治。特别是在直播电商快速崛起后,“特供酒”的乱象进一步加深,各种标有“特殊渠道”标识的“内供”“军供”假酒在平台泛滥。
蔡学飞告诉中新财经,“特供酒”屡禁不止的背后,表面看是消费者存在占便宜和炫耀的心理,本质上则是酒类品质教育具有滞后性,以及酒类产品销售监管法规存在漏洞,留下许多空白市场,给了不法之徒可乘之机。
“由于‘特供酒’销售渠道隐蔽,难以追溯,所以监管打击难度较大,并且产业链非常成熟,也确实存在着一定的市场需求,这些都给‘特供酒’的清理带来了很大的难度。”
多地严打“特供酒”黑产链
近期,公安部发起针对“特供酒”的“净风”行动,组织全国公安机关依法严厉打击冒用党政机关、军队等名义,生产、销售所谓“特供”“专供”等假酒犯罪活动。

开封市市场监督管理局开展“特供酒”清源打链专项行动。截图自短视频平台。
蔡学飞表示,市场监管总局此次出台的《征求意见稿》,除了包装外盒、瓶身外,还针对产品标签等附属物料也做了更加详细的规定,等于查漏补缺,要求更加细致,可以进一步规范相关产品生产与销售,打击擦边球与浑水摸鱼的情况。
“总的来看,随着国内法律法规的不断健全,酒企的普及力度不断加大,以及消费者酒类知识的增强,随着消费者理性回归,以及厂家产品服务的不断加深,‘特供酒’乱象将得到遏制。”他说。(完)
客户端
媒体矩阵
企业邮箱