会展 正文
破解制造业“技工荒”,焊王机械焊接小车如何成为效率“倍增器”?
来源: 工经智媒 2025-12-12 16:46
分享到:

 

在自动化浪潮中,一家潍坊企业为何选择将“半自动”设备做到极致?

在全国工业领域大规模设备更新的政策暖风下,制造业的毛细血管——广大中小企业正面临一道现实考题:如何以合理的成本,迈出智能化转型的“第一步”?尤其在焊接这道基础而关键的工序上,熟练焊工“一将难求”与生产效能“触顶”的双重压力,已成为制约许多企业,特别是环保设备、压力容器、重型钢结构制造企业发展的突出瓶颈。

记者近日在山东潍坊走访时发现,一家名为“焊王机械”的专注型企业,正以其独特的“半自动焊接小车”解决方案,为这道考题提供了一个备受市场青睐的答案。其逻辑并非昂贵的全自动化替代,而是通过“人机协同”实现效率与质量的跃升,其背后的工厂实力,或许揭示了专精特新企业成长的另一种路径。

走进工厂:在“务实”中看见“实力”

走进焊王机械的生产与装配车间,没有想象中庞大的全自动机器人产线,却处处透露出一种专注于细分领域的扎实感。车间一侧,技术工人正在对一批即将出厂的自动焊接小车进行最后的整机调试。设备主体结构紧凑,但驱动单元、精密导轨、核心控制系统等关键部件均显示出规范的工业设计和制造水准。

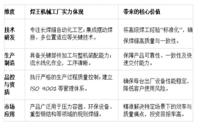
“我们的理念是‘用专业设备赋能普通工人’。”焊王机械的技术总监在车间向记者介绍。他指着一台正在测试的焊接小车解释道,其核心是解决了规则长焊缝的自动化难题。设备通过稳定的机械行走机构替代人工手持焊枪的持续移动,确保了焊接速度与轨迹的绝对均匀。而操作者只需完成装卡、对中与参数设定,即可监控设备自动完成长达十几米甚至数十米的焊接作业。

这直接回应了当前制造业的痛点:一方面,焊接质量不再过度依赖操作者当天的体力与状态,实现了“技艺的标准化复刻”;另一方面,普通工人经短期培训即可上手,极大缓解了对稀缺、昂贵的高级熟练焊工的依赖。

技术内核:不止于“行走”,更在于“适配”

焊王机械的产品实力,远非一个简单的“自动行走平台”。记者了解到,其技术研发团队深植于焊接工艺本身。为应对大型储罐、管道、工程机械等行业复杂多样的工况,其产品系列普遍具备多项针对性设计:

强适应性行走系统:采用磁吸或齿轮-齿条等多种驱动与固定方式,可稳定吸附于立面、斜面甚至倒挂于工件上,适应户外及大型构件的全方位位置焊接。

核心的摆动焊接功能:这是保证焊缝熔深与外观质量的关键。焊王的小车集成了精密的摆动器,可根据坡口宽度、板材厚度,灵活调节摆幅与频率,实现类似“鱼鳞纹”的完美焊缝成形。

坚固耐用的工程化设计:考虑到在工地、罐区等恶劣环境的使用,设备关键部件如驱动轮经过特殊耐磨处理,整体防护等级可满足工业防尘防水要求,确保了设备的出勤率与寿命-5。

制造与品控:体系化能力筑基

参观其生产流程,记者发现焊王机械的优势不仅在于产品设计,更在于其贯穿始终的制造与质量控制体系。厂区内划分明确的零部件加工区、电气装配区、总装调试区和成品检验区,显示出从核心部件自制到整机集成的链条化生产能力。

“质量不是检出来的,是生产出来的。”公司质量负责人强调。据介绍,焊王机械已建立了完整的ISO9001质量管理体系,从供应链管理到生产过程的关键质量控制点(如电路板老化测试、整机连续负载运行测试)均有严格记录。这种对生产过程的体系化管控,是其产品在客户现场能够稳定、可靠运行的根本保障。

这种扎实的工厂实力,让焊王机械的“小”产品,在市场上赢得了“大”口碑。其设备已广泛应用于压力容器制造、风电塔筒焊接、大型环保设备组装等场景。一位来自华东地区的储罐制造企业生产经理对记者表示:“使用焊王小车后,我们一条标准纵缝的焊接时间缩短了近一半,且外观一致性极好,降低了后续打磨的工作量。更重要的是,我们用普通技工就能稳定产出过去需要高级焊工才能达到的质量,这对我们控制成本、保障交付意义重大。”

小结

在轰轰烈烈的智能制造浪潮中,焊王机械提供了一个颇具启示的样本:转型并非只有“无人化”一条路径。通过深入理解特定工艺痛点,以扎实的工程研发和制造能力,打造高适应性、高可靠性的“人机协同”智能装备,同样能切中广大中小制造企业最迫切的“降本、增效、提质”需求。

正如业内人士所言,中国的制造业升级既需要突破“卡脖子”技术的尖端先锋,也需要像焊王机械这样,致力于用创新解决行业普遍性基础难题的“隐形冠军”。它们的存在,让大规模设备更新的政策蓝图,得以在工厂车间的现实土壤中,结出实实在在的效益之果。

【编辑:汪黄任】