
近日,河南省发展和改革委员会印发《关于建立行业协会商会服务民营企业常态化沟通交流机制的通知》,河南省民营企业协会入围第一批重点联系行业协会商会名单,并位列名单第一位。

根据通知,河南省发改委将围绕促进民营经济发展壮大这一主题,筛选全省性行业协会商会建立常态化沟通交流机制,更好服务民营企业发展,促进民营经济发展壮大。

河南省民营企业协会相关负责人告诉中国工业报,该会可向河南省发展改革委反映制约民营企业发展的突出困难和问题,河南省发展改革委明确专人负责办理,确保反映问题“件件有回音、事事有着落”,同时,河南省发改委也将及时向有关行业协会商会发布支持民营经济和民营企业发展有关政策。该机制通过制度性安排,既深化了行业协会的桥梁作用,也为其自身发展注入政策支持和资源保障。
欢迎广大民营企业随时向河南省民营企业协会反映真实需求与困难问题,河南省民营企业协会将协同河南省发改委协助解决。
附:通知全文
河南河南省发展和改革委员会
关于建立行业协会商会服务民营企业常态化沟通交流机制的通知
各省辖市发展改革委、洛阳市民营经济局、济源示范区发改统计局、航空港区发展和统计局,有关行业协会商会:
为深入学习贯彻习近平总书记在民营企业座谈会上的重要讲话精神,全面落实省委、省政府有关决策部署,河南省发展改革委决定建立行业协会商会服务民营企业常态化沟通交流机制,更好推动民营企业发展,促进民营经济发展壮大。现将有关事项通知如下:
一、工作目标
围绕促进民营经济发展壮大这一主题,加快建立行业协会商会服务民营企业常态化沟通交流机制,坚持精准施策、高效服务,在宣传解读政策、搭建服务平台、开展学习培训、解决问题诉求、强化信息互享、推动政策落实等方面加强沟通联系,形成一批重要交流合作成果,持续提升服务民营企业能力,不断促进民营经济发展壮大。
二、主要内容
(一)建立健全常态化沟通交流机制。每季度召开1次行业协会商会服务民营企业发展座谈会或专题会,及时了解民营企业发展情况及问题,听取意见建议。双方建立沟通交流联络员制度,各明确1名联络员,具体负责日常沟通联络工作。
(二)建立健全政策制定征询机制。建立健全有关行业协会商会参与的政策制定征询机制,在制定支持民营企业发展政策文件时,要及时征求有关行业协会商会意见建议,进一步提升决策的科学性和有效性。
(三)建立健全问题诉求解决机制。有关行业协会商会切实发挥联系政府与企业的桥梁和纽带作用,及时向河南省发展改革委反映制约民营企业发展的突出困难和问题。河南省发展改革委明确专人负责办理,完善问题收集交办、诉求限时办结、跟踪评价闭环机制,办理情况要及时向有关行业协会商会反馈,确保反映问题“件件有回音、事事有着落”。
(四)建立健全联合调查研究机制。围绕重点产业链群发展和制约民营企业发展重大问题,每年开展联合调研,形成高质量的调研报告和政策建言,并做好调研成果转化工作,为促进民营企业发展提供有力支撑。鼓励支持行业协会商会参与河南省发展改革委重大课题研究,重要研究成果一同报送党委、政府。
(五)建立健全共同搭建平台机制。共同打造多种形式的交流合作平台,联合举办政策宣讲、专题对接、学习考察、企业“出海”等活动,支持民营企业补短板、强弱项,推进民营企业建立健全现代企业制度,提升综合竞争能力,推动企业做优做强。
(六)建立健全信息资源共享机制。加强信息资源共享,建立顺畅的信息传送渠道,河南省发展改革委及时向有关行业协会商会发布支持民营经济和民营企业发展有关政策;有关行业协会商会及时向河南省发展改革委报送相关行业民营企业统计数据,民营企业面临的突出问题和困难以及有关意见建议。
三、有关要求
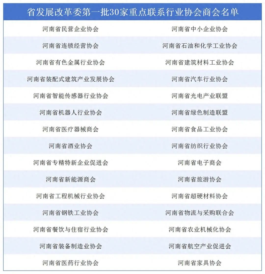
(一)分批征集发布名单。我委已围绕全省重点产业链群建设,确定了第一批重点联系行业协会商会名单(见附件)。今后我委将按照“精准高效、服务优良”的原则,及时向社会公开征集和发布重点沟通联系行业协会商会名单,并根据实际情况对名单进行补充、完善。
(二)逐级建立沟通交流机制。市级发展改革部门要参照河南省发展改革委做法,及时建立行业协会商会服务民营企业常态化沟通交流机制,指导县级发展改革部门视情建立相关机制,并于4月7日前将有关情况书面报送河南省发展改革委。

(综合河南省民营企业协会消息)
客户端
媒体矩阵
企业邮箱