首页 部委要闻 正文
工信部等五部门关于公布2025年度视听系统典型案例
来源: 工信部网站 2026-01-06 16:07
分享到:

工业和信息化部办公厅  文化和旅游部办公厅  国家广播电视总局办公厅  国家知识产权局办公室  中央广播电视总台办公厅  关于公布2025年度视听系统典型案例的通知

工信厅联电子函〔2026〕1号

各省、自治区、直辖市及计划单列市、新疆生产建设兵团工业和信息化主管部门、文化和旅游主管部门、广播电视主管部门、知识产权局:

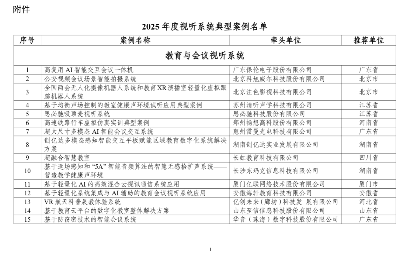
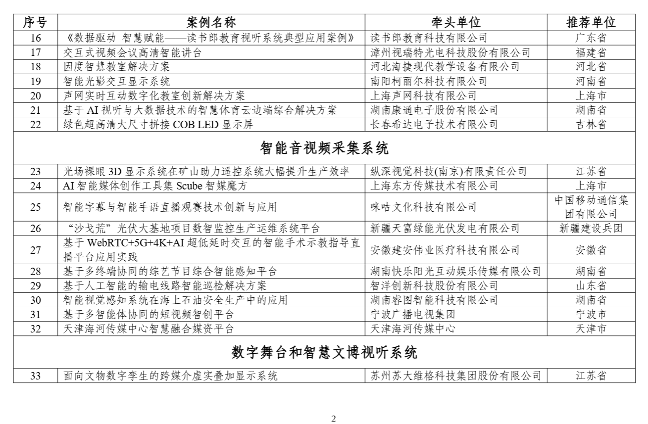
根据《工业和信息化部办公厅文化和旅游部办公厅国家广播电视总局办公厅国家知识产权局办公室中央广播电视总台办公厅关于推荐2025年度视听系统典型案例的通知》(工信厅联电子函〔2025〕240号),经各地主管部门和有关单位推荐、专家评审和网上公示,确定了86项2025年度视听系统典型案例(名单见附件),现予以公布。

请各地工业和信息化主管部门、文化和旅游主管部门、广播电视主管部门、知识产权局结合本地区实际,在技术创新、应用落地、政府服务等方面对入选案例加大支持力度,推动优秀成果规模化应用。

附件:2025年度视听系统典型案例名单

工业和信息化部办公厅

文化和旅游部办公厅

国家广播电视总局办公厅

国家知识产权局办公室

中央广播电视总台办公厅

2026年1月5日

【编辑:龚忻】