首页 部委要闻 正文
2025年度智能制造系统解决方案“揭榜挂帅”项目名单印发
来源: 工信部网站 2026-01-06 11:09
分享到:

工业和信息化部办公厅市场监管总局办公厅关于印发2025年度智能制造系统解决方案“揭榜挂帅”项目名单的通知

工信厅联通装函〔2025〕546号

各省、自治区、直辖市及计划单列市、新疆生产建设兵团工业和信息化、市场监管主管部门:

为贯彻落实《制造业数字化转型行动方案》,按照《“十四五”智能制造发展规划》任务部署,打造智能制造“升级版”,经省级有关部门推荐、专家评审、网上公示等程序,现将2025年度智能制造系统解决方案“揭榜挂帅”项目名单印发给你们,请加强指导、监督和服务,鼓励给予相应政策支持。

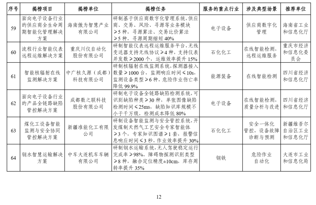
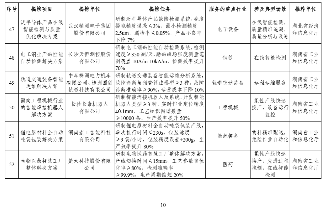
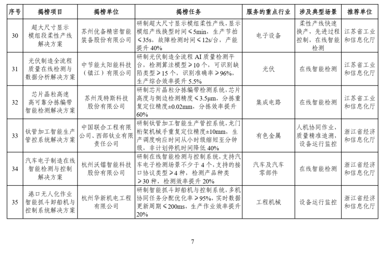
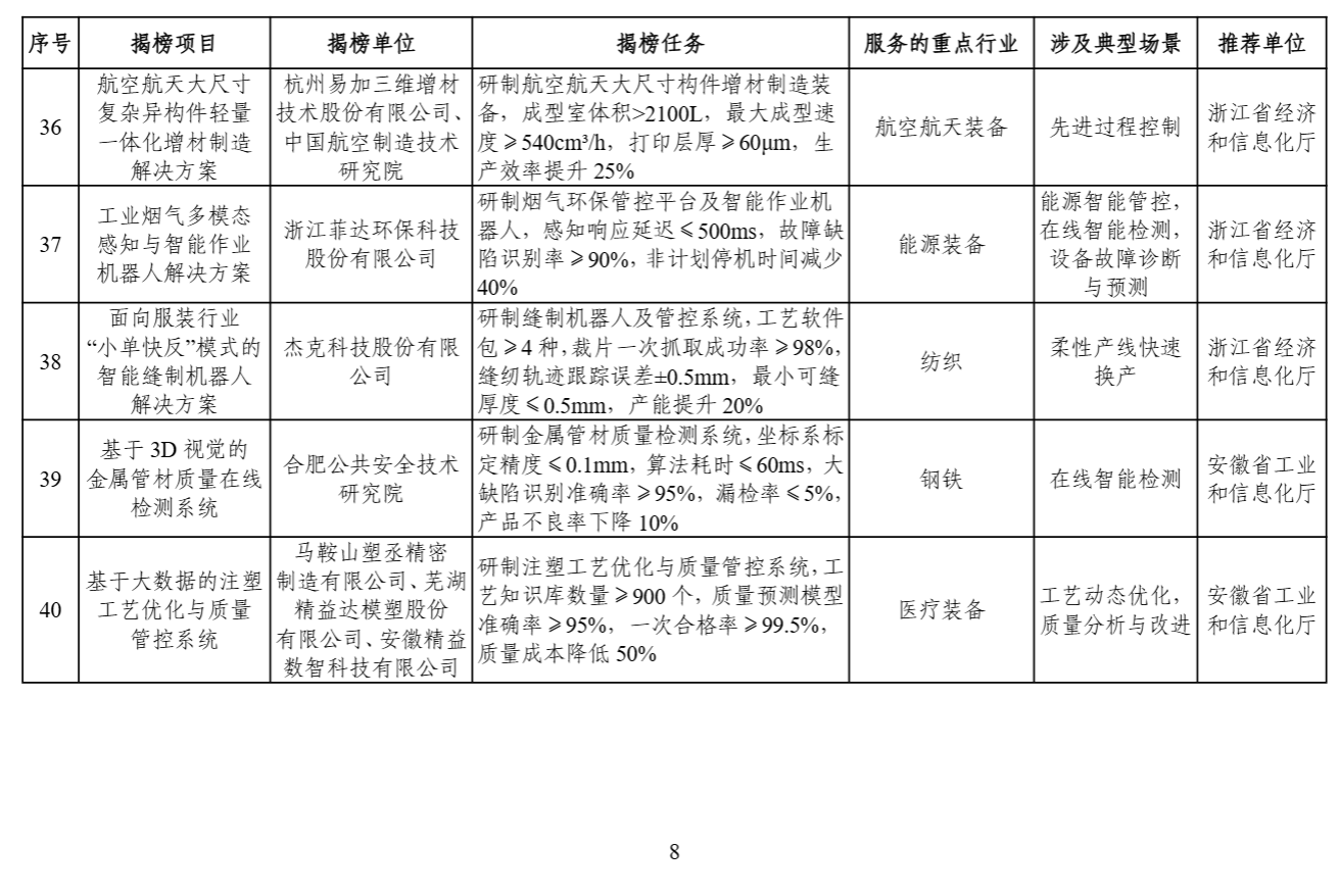
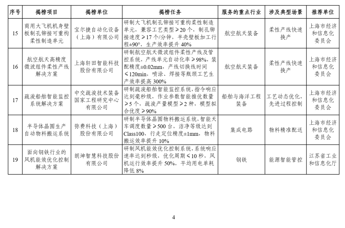
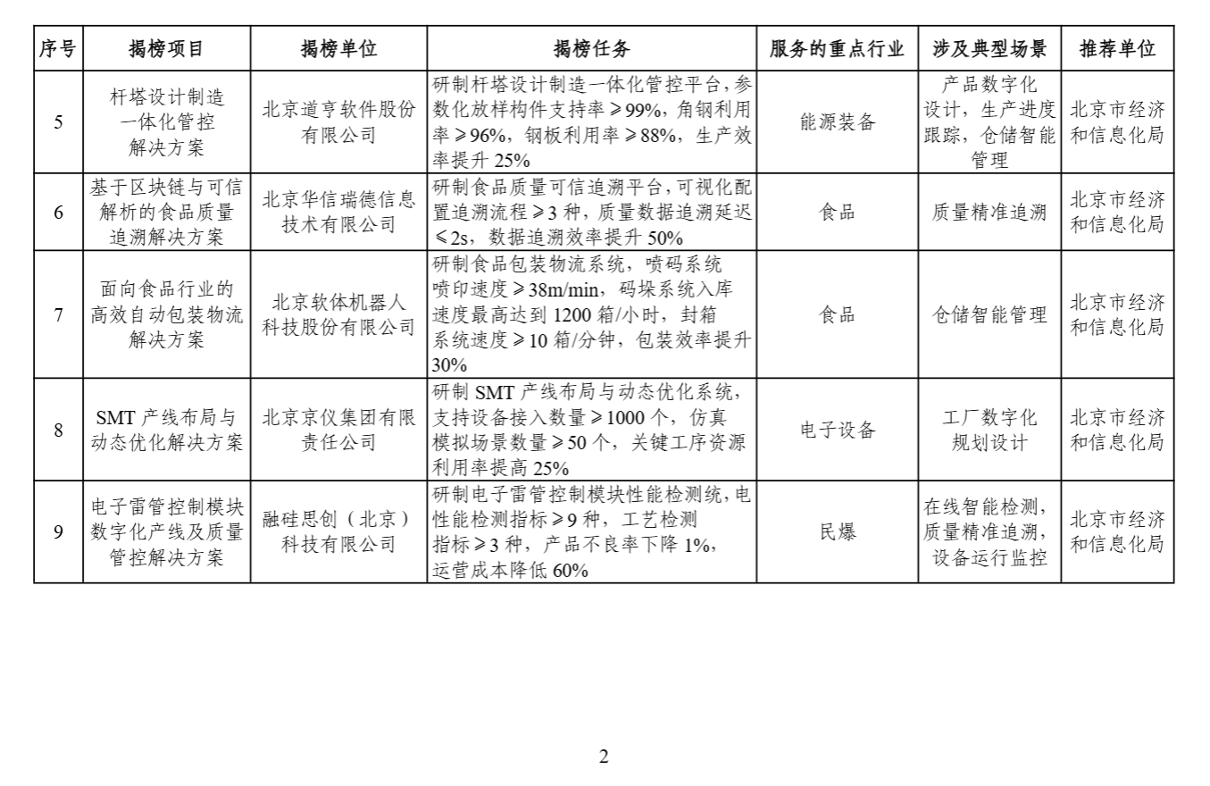
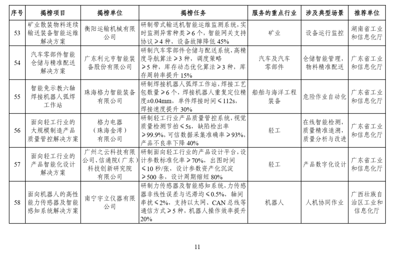
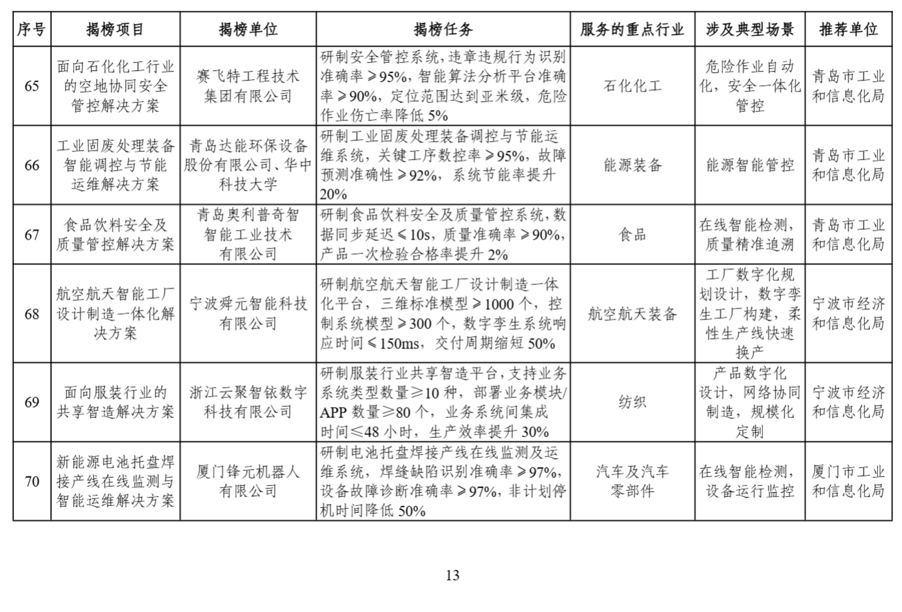
附件:2025年度智能制造系统解决方案“揭榜挂帅”项目名单

工业和信息化部办公厅

市场监管总局办公厅

2025年12月26日

【编辑:龚忻】