2025年8月25日,工信部发布消息,2025年5G工厂名录正式揭晓。经地方推荐、专家评审等流程,现已形成《2025年5G工厂名录》,并于2025年8月25日至2025年8月29日进行公示。
公示期间,欢迎社会各界监督。若有异议,请在规定时间内反馈。联系单位为工业和信息化部信息通信管理局,地址位于北京市西城区西长安街13号。
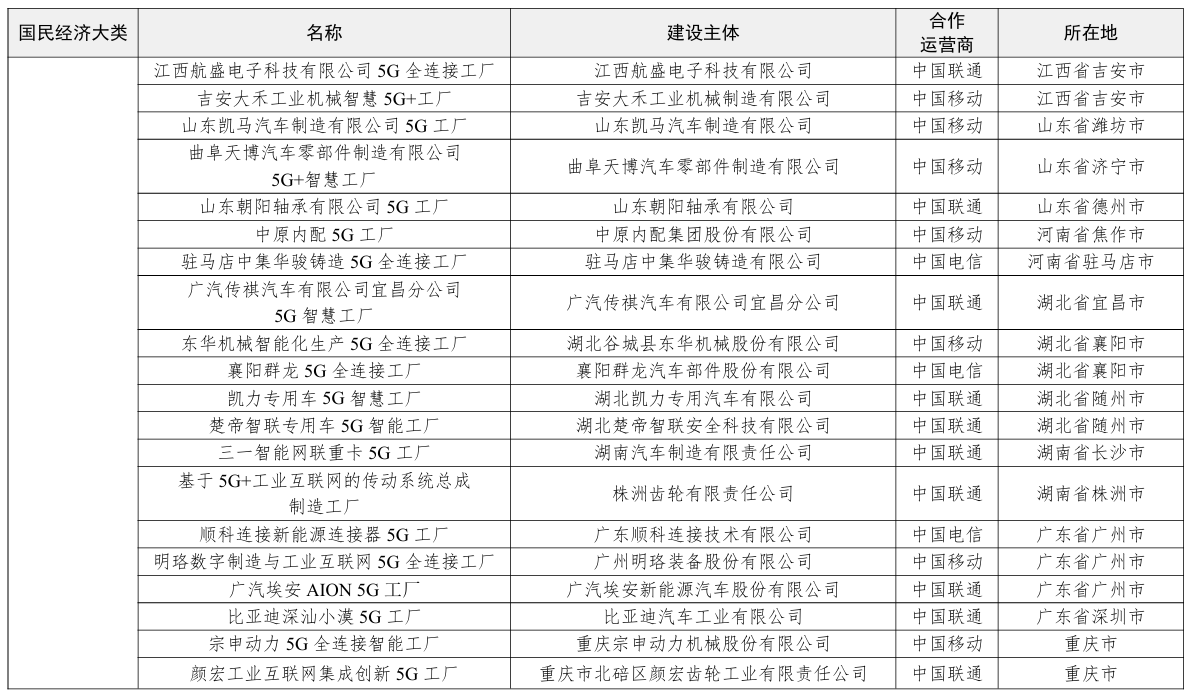
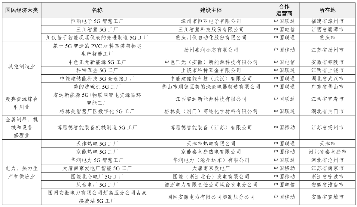
为深入推进“5G+工业互联网”创新发展,加快高水平5G工厂建设,带动传统产业转型升级,工业和信息化部积极开展相关工作。此次公示的《2025年5G工厂名录》涵盖范围广泛,共涉及48个行业,包含560个项目。各地依据《5G全连接工厂建设指南》(工信厅信管〔2022〕23号)持续培育建设5G工厂,在推动数字经济与实体经济深度融合方面成效显著。此次入选的5G工厂项目,将进一步发挥示范引领作用,助力各行业领域企业实现“智改数转网联”。
附:2025年5G工厂名录





























客户端
媒体矩阵
企业邮箱