部委 正文
《标准引领纺织工业优化升级行动方案(2026—2028年)》印发
来源: 中国工业新闻网 2026-04-01 11:35
分享到:

工业和信息化部等三部门近日联合印发《标准引领纺织工业优化升级行动方案(2026—2028年)》,提出到2028年,制修订多元适配、数字转型、绿色低碳、健康安全等标准300项以上,纺织标准供给能力全面提高。

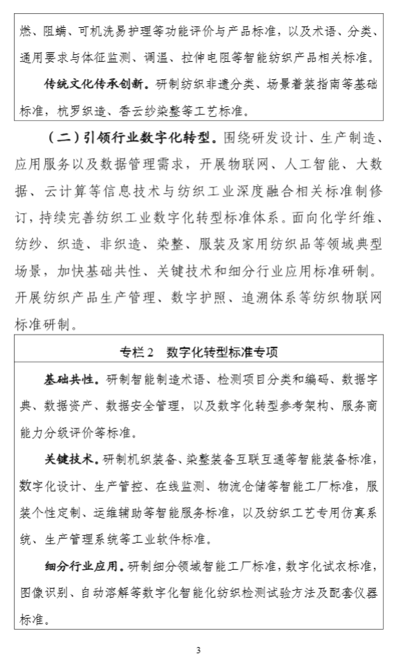
行动方案明确提升标准供需适配性等主要任务,提出适应需求多元化发展趋势,研制新型纺织纤维材料标准、棉毛麻丝等天然纤维高值化利用标准和高技术纺织品标准;研制舒适消费体验、功能与智能、质量分级等标准,推进适老宜小、宠物专用等产品标准制修订,满足不同群体的消费需求。

行动方案还提出,到2028年,加快开展行业科技成果先进性、适用性和扩散性评估,推动先进适用的科技成果标准转化,加强标准制修订与技术创新联动;开展重点标准实施情况监测分析,标准供给质量稳步提高,标准执行实施更加有力;制修订国际标准10项以上,国际标准转化率持续保持在85%以上,国内国际一致性稳步提升。

附件:

工业和信息化部生态环境部市场监管总局关于印发《标准引领纺织工业优化升级行动方案(2026—2028年)》的通知

工信部联消费〔2026〕69号

各省、自治区、直辖市及计划单列市、新疆生产建设兵团工业和信息化、生态环境、市场监管主管部门:

现将《标准引领纺织工业优化升级行动方案(2026—2028年)》印发给你们,请结合实际,抓好贯彻落实。

工业和信息化部

生态环境部

市场监管总局

2026年3月13日

 

 

【编辑:高娟】