正文
《广东省零碳园区建设方案》发布
来源: 中国工业新闻网 2025-12-15 15:31
分享到:

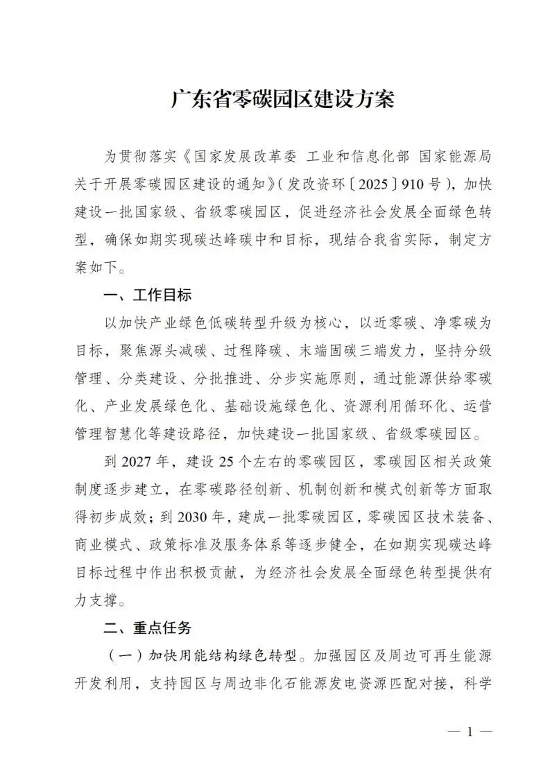
12月12日,广东省发展和改革委员会、广东省工业和信息化厅、广东省生态环境厅、广东省能源局四部门联合发布发关于印发《广东省零碳园区建设方案》的通知,相比中央及其他地方,广东省生态环境厅加入到零碳园区的创建中。

文件指出到2027年,建设25个左右的零碳园区,零碳园区相关政策制度逐步建立,在零碳路径创新、机制创新和模式创新等方面取得初步成效;到2030年,建成一批零碳园区,零碳园区技术装备、商业模式、政策标准及服务体系等逐步健全,在如期实现碳达峰目标过程中作出积极贡献,为经济社会发展全面绿色转型提供有力支撑。

核心指标:来源于国家级零碳园区建设要求,是必须达到的目标,未达到核心指标要求的园区,原则上不得申请评价总结。

【编辑:龚忻】