投稿
退出登录
搜索
登录
客户端
媒体矩阵
企业邮箱
工经号
升级公告
首页
原创
要闻
部委
装备
汽车
能源
化工
材料
区域
视频
文化
新三农
工业文旅
头条
财经
公司
数智
数据
消费
质量
碳访
人物
会展
财金
专题
新营销
工业小镇
登录中国工业报新闻网
未注册用户手机号验证码通过后会自动注册
获取验证码
登录/注册
密码登录
注册登录即代表同意
《用户协议》
《隐私政策》
登录中国工业新闻网
账号密码登录
忘记密码?
登录
验证码登录
注册登录即代表同意
《用户协议》
《隐私政策》
找回密码
验证手机号并输入新密码
获取验证码
登录
正文
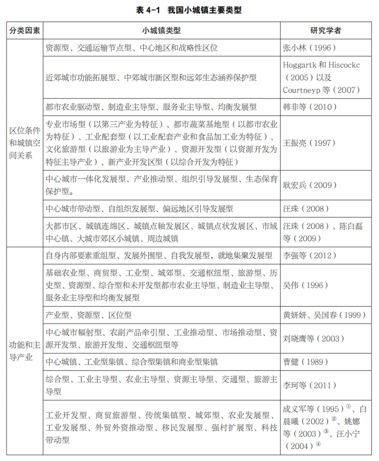
我国小城镇发展类型
@原创
来源: 中国工业报
2025-08-20 16:52
分享到:
作者:张永杰
【编辑:张永杰】
推荐阅读
中工车评∣新国标下,如何让“超标车”回归正途
2025-12-06 09:45
全球超50%绿氢产能在中国 氢能产业迈向规模化发展新阶段
2025-11-11 15:25
打造新技术新产品“试验场” 国家发改委加快场景培育和应用
2025-11-10 18:28
新项目新清单密集亮相 央企“链”上协同升级
2025-11-10 13:35
报告显示中国已成为全球人工智能专利最大拥有国
2025-11-08 21:26
510亿“耐心资本”已就位 中央企业长周期布局战新产业
2025-11-06 14:49
千亿“国家队”投资图谱浮现 重仓半导体核心设备与材料
2025-11-05 19:55
中小投资者保护新规落地 全链条“安全网”重塑市场生态
2025-11-05 09:43
从“规模扩张”到“结构优化” 有色金属行业锚定发展新坐标
2025-11-04 17:53
未来五年中央企业怎么干?“十五五”规划建议指明方向
2025-11-03 19:16
中钢协发言人姜维:预计2025年制造业用钢占比将突破50%
2025-11-02 21:15
民营火箭集体冲刺首飞 资本竞逐“太空班车”万亿蓝海
2025-11-02 21:14
前三季度全国规上工业增加值增长创下2022年以来同期新高
2025-11-01 09:47
标准引领、提质增效 我国争夺算力标准体系国际话语权
2025-10-30 10:02
三大行业年内首次履约 2027年碳市场覆盖工业主要排放行业
2025-10-30 06:55