10月25日,“中国县域/市辖区高质量发展研讨会2024”在北京中国科技会堂举行。壹城经济咨询中心(壹城智库)在研讨会上发布《中国县域高质量发展报告2024》。报告分析了中国县域发展的新态势,总结了县域全面深化改革的新鲜经验,并揭晓了“2024中国县域高质量发展百强”。
报告指出,截至2023年底,中国内地共有县域1867个,占全国国土面积的90%左右,占中国大陆人口和GDP比重分别为52.4%和38.5%。

报告指出,县域是构建新发展格局的重要环节,也是中国经济增长的重要支撑。2023年,县域经济仍然精彩纷呈。义乌凭借8%的增速,迈过了2000亿门槛。河南巩义市、陕西府谷县、新疆库尔勒市、浙江平湖市和宁海县等5个县域,正式迈入“千亿俱乐部”,使得全国的千亿县域增至58个。安徽省长丰县依托比亚迪合肥基地项目,形成了较为完善的新能源汽车产业链,实现了14.3%的超高速增长,离千亿县域的门槛仅一步之遥。东北县域经济也呈现回暖迹象,辽宁瓦房店市和海城市,增速均超过了6%,远高于全国平均水平。

江苏省沭阳县、邳州市、东台市和沛县,位于苏北;新疆库尔勒市,均不在国家“十四五”重点发展的城市群空间范围内。
与此同时,县域经济分化呈现出新特征。县域经济表现最为抢眼的江苏,不同县域发展呈现明显分化。苏北县域经济异军突起,沭阳县和新沂市增速分别达到8%和9%,东海县的增速更是达到了10%。在苏中,县域经济表现仍然稳健,如东县、启东市、如皋市等县域都实现了6%左右的增速。但在苏南,苏州下辖的四个县域中,作为县域经济“巨无霸”和“领头羊”的昆山,增速仅为5%,低于全国平均水平;太仓的增速为5.3%,略高于全国平均水平;张家港和常熟遇到较大困难,经济增速仅为3.7%和3.6%。从全国来看,部分资源型城市经济增速明显下滑,如陕西神木市、贵州盘州市,增速均远低于全国平均水平;严重依赖房地产的河北三河市,增速仅为0.3%。
报告指出,过去一年,以县城为重要载体的新型城镇化扎实推进。一是加快产业园区建设。在规划建设产业园区,引导县域产业适度集聚发展,切实提升产业平台功能,统筹培育本地产业和承接外部产业转移,统筹吸引农民工返乡创业和吸纳本地劳动力就业。二是加快提升县城综合承载力。各地充分发挥发挥预算内资金、专项债的引导作用,加快县城“补短板强弱项”,持续提升县城市政交通、防洪排涝、防灾减灾等基础设施,积极推进老旧小区改造,完善教育、医疗、养老托育等公共服务。三是推动县城基础设施和公共服务向乡村延伸。各地从实际出发,推动县城市政基础设施向城市周边和较大乡镇延伸,推动城乡公共交通一体化运营,鼓励县医院和乡镇卫生院组建城乡医共体,支持发展城乡教育联合体,推动县域城乡融合高水平发展。
报告指出,财政自给率偏低,是制约县域高质量发展的一个重要因素。2023年,全国1867个县域,平均的财政自给率(全部县域一般公共预算收入与一般公共预算支出之比)仅为33%。这意味着县域三分之二的一般公共预算支出依靠转移支付或发债来维持。2023年,全国只有6个县域的财政自给率超过100%(一般公共预算收入大于一般公共预算支出),分别是江苏省昆山市、太仓市和张家港市,福建闽侯县,内蒙古准格尔旗,新疆伊吾县。
财政自给率高于50%的县域只有246个,只占全部县域的13%。此外,863个县域的财政自给率低于20%。随着县域经济由高速增长转向高质量发展阶段,县域财政增收面临现实困难。因此,一方面必须加快化解地方债务,减轻县域还本付息压力;另一方面,还必须加快体制机制改革,在扩权强县的同时,更加注重县级政府财权和事权匹配。
报告建议,设立县域现代化建设示范区。推进中国式现代化,统筹推进新型工业化、新型城镇化和乡村全面振兴,关键在县域。应在科学把握人口流动规律的基础上,设立县域现代化建设示范区,探索不同类型县域现代化的具体目标设定、制度设计和发展路径,推动大城市周边县域、农产品主产区县域、重点生态功能区县域走独具特色的县域现代化道路。
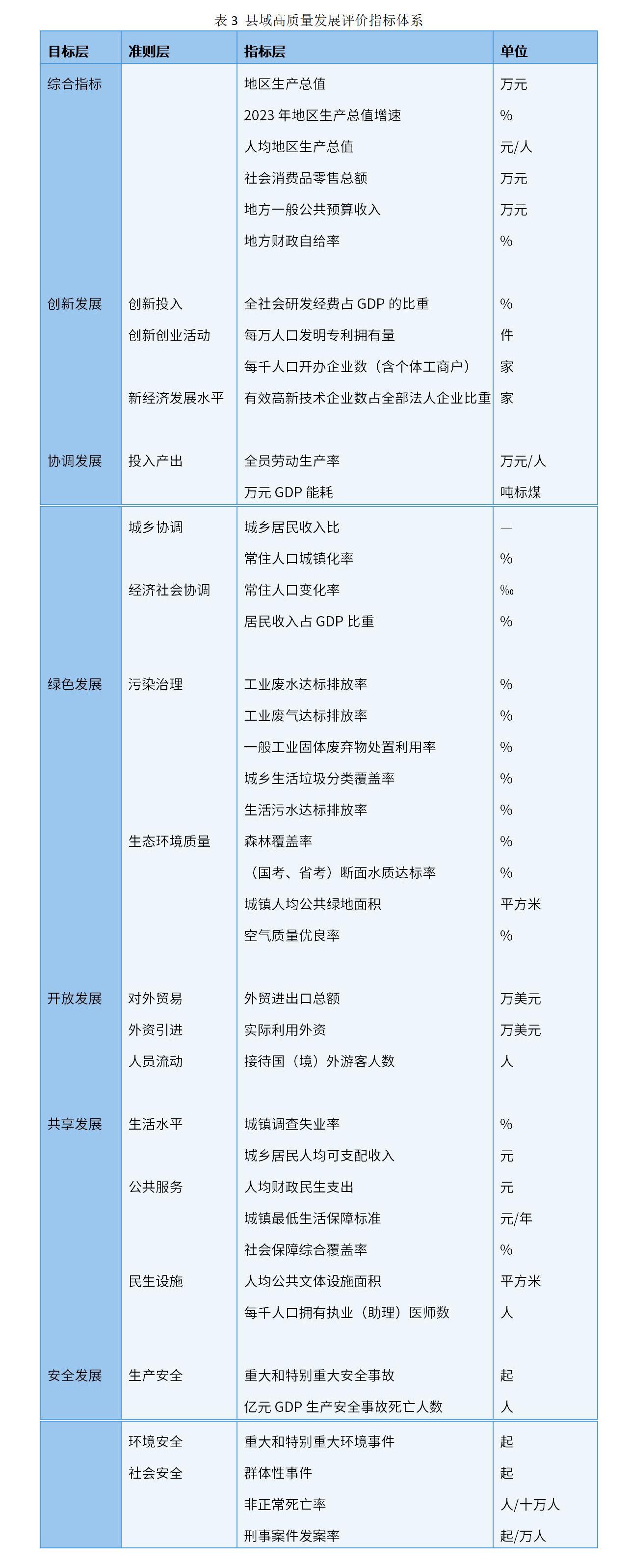
为客观评价县域高质量发展水平,引导县域增强对标意识、赶超意识、引领意识,结合县域发展面临的新形势,壹城智库构建了县域高质量发展评价体系。

依据上述指标体系,壹城智库对1867个县域进行了总体评价。数据来源包括:2020中国人口普查年鉴,2023年国民经济和社会发展统计公报,2023县市旗统计公报,以及2023中国县域统计年鉴,2022年中国城市建设统计年鉴。排名前100的县域如表4所示。

壹城智库致力于宏观经济、区域经济、生态环境、社会发展的全方位、综合性、系统性研究,是国内城市发展、县域经济和产业园区的专业咨询机构。该智库对城市(县域)高质量发展、发展潜力、营商环境和生态建设进行持续监测,每年发布《中国城市高质量发展报告》《中国县域高质量发展报告》《中国市辖区高质量发展报告》《中国镇域高质量发展报告》《中国县域/市辖区新质生产力综合指数报告》《中国县域/市辖区生态系统生产总值(GEP)报告》以及《中国省级开发区高质量发展报告》。
客户端
媒体矩阵
企业邮箱