投稿
退出登录
搜索
登录
客户端
媒体矩阵
企业邮箱
工经号
首页
原创
要闻
部委
装备
汽车
能源
化工
材料
区域
视频
文化
新三农
工业文旅
头条
财经
公司
数智
数据
消费
应急
碳访
人物
会展
财金
专题
新营销
工业小镇
登录中国工业报新闻网
未注册用户手机号验证码通过后会自动注册
获取验证码
登录/注册
密码登录
注册登录即代表同意
《用户协议》
《隐私政策》
登录中国工业新闻网
账号密码登录
忘记密码?
登录
验证码登录
注册登录即代表同意
《用户协议》
《隐私政策》
找回密码
验证手机号并输入新密码
获取验证码
登录
零碳
数据研究
大同:ESG报告重磅发布!算力垂直一体化模式交出零碳发展硬核答卷
作者:
2025-12-04 11:06
2025年全球零碳工厂数据趋势洞察报告
作者:
2025-10-27 11:16
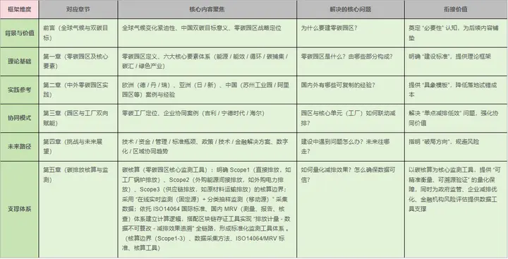
《零碳园区发展白皮书》全维度解析:结构、内容与分主体应用指南
作者:
2025-09-21 11:30
全球及中国近零碳排放示范行业深度调研报告(2025 DF3T56RET1)
作者:
2025-08-12 10:49
零碳工厂产业全景与市场趋势深度分析报告(2025年 5HDW5Y1)
作者:
2025-05-31 11:59
热门专题
2026全国两会专题报道
2026-02-28 20:17
四川彭山:“两新融合”迈入国际赛道
2026-02-28 13:49
大抓产业主攻工业!四川凉山奋力冲刺第一季度开门红
2026-02-28 10:39
新都出品!可口可乐首款“益生元”汽水全球首发
2026-02-28 10:39
四川越西:重大项目建设节后全面复工
2026-02-28 10:39
热门文章
1
千亿产业基金助推低空经济发展 各地加速培育应用场景
2
出行巨头入局低空经济行业开启“交通革命2.0时代”
3
工业旅游“北京样板”浮出水面 目标3年收入接近翻番
4
中国拟建全球首个低空智能融合系统 国内电信巨头抢先布局
5
突破卡脖子!这个赛道即将诞生龙头企业!
6
新能源车上半场拼续航,下半场拼“电池体检”?
7
新国标电动自行车“不能带小孩”“铁皮座椅”?官方回应:全是谣言!
8
中工车评∣新国标下,如何让“超标车”回归正途
9
全球超50%绿氢产能在中国 氢能产业迈向规模化发展新阶段
10
打造新技术新产品“试验场” 国家发改委加快场景培育和应用