中国工业报记者 曹雅丽
为充分发挥能效标杆引领作用,加快推动工业能效提升,7月5日,重点行业能效“领跑者”企业经验交流活动在福建晋江举办。
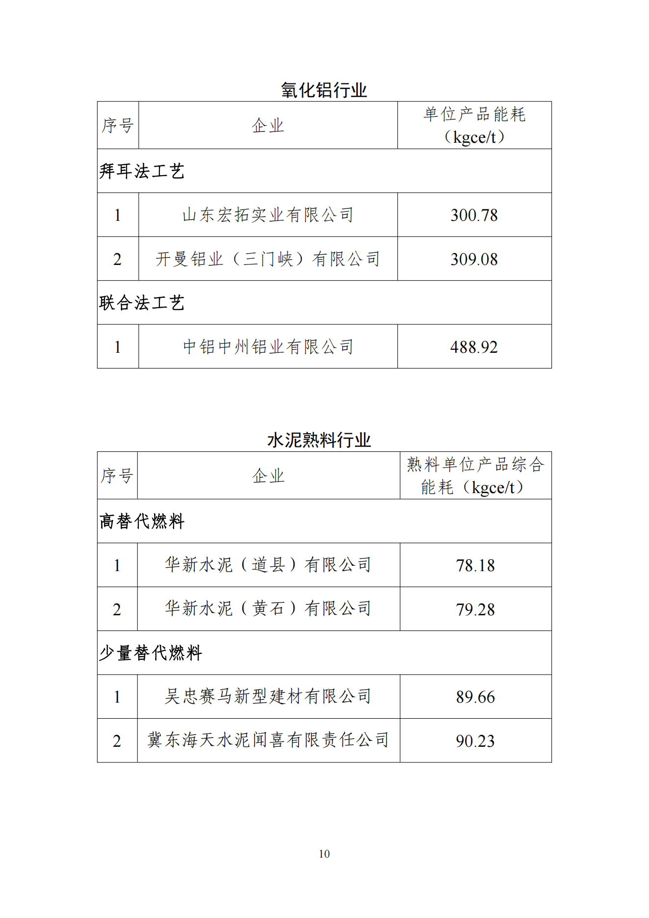
30个细分行业的69家企业入选能效“领跑者”企业,原油加工、电石、铁合金冶炼、工业硅、镁冶炼、粘胶短纤维、聚酯涤纶等7个细分行业无企业入选。以行业大类计,钢铁、有色金属、建材、石化、化工、纺织、造纸行业分别有8家、9家、7家、9家、29家、6家、1家企业入选。
据悉,为贯彻《国务院关于印发“十四五”节能减排综合工作方案的通知》,落实《“十四五”工业绿色发展规划》《工业能效提升行动计划》相关要求,突出能效标准引领作用,创建一批能效标杆企业,推动工业节能降碳,工业和信息化部会同国家发展改革委、市场监管总局组织开展2023年度重点行业能效“领跑者”企业遴选工作,遴选行业包括原油加工,煤制焦炭,甲醇,煤制烯烃,烧碱,纯碱,电石,乙烯,对二甲苯,乙二醇,黄磷,合成氨,尿素,磷酸一铵,磷酸二铵,钛白粉,聚氯乙烯,精对苯二甲酸,子午线轮胎,钢铁(含烧结、球团、高炉、转炉、电弧炉冶炼等工序),铁合金冶炼,铜冶炼,铅冶炼,锌冶炼,电解铝,氧化铝,工业硅,镁冶炼,水泥熟料,平板玻璃,建筑陶瓷,卫生陶瓷,卫生纸原纸、纸巾原纸,棉、化纤及混纺机织物,针织物、纱线,粘胶短纤维,聚酯涤纶等37个细分行业。
中国工业报记者了解到,此次入选的69家能效“领跑者”企业单位产品能耗均优于《工业重点领域能效标杆水平和基准水平(2023年版)》规定的能效标杆水平或国家强制性能耗限额标准的先进值。钢铁(烧结工序),铅冶炼(铅冶炼工艺、废电池-再生铅工艺),锌冶炼,氧化铝(联合法工艺),平板玻璃,建筑陶瓷,乙烯(以乙烷为原料),对二甲苯,精对苯二甲酸,纯碱(氨碱法生产轻质纯碱、重质纯碱,联碱法生产轻质纯碱),合成氨,尿素,磷酸一铵(传统法粒状),聚氯乙烯,子午线轮胎,卫生纸原纸、纸巾原纸等行业优于能效标杆水平或国家强制性能耗限额标准先进值超过10%。
上述行业能效“领跑者”企业通过实施节能技术改造、加强智能化能源管控、优化能源消费结构等方式,提升能源资源利用效率。钢铁(烧结工序)、铅冶炼(粗铅工艺)、水泥熟料、对二甲苯、精对苯二甲酸等5个行业单位产品能耗最优水平较2022年度能效“领跑者”企业提升超过5%,其中对二甲苯行业超过15%。
烧碱、纯碱、子午线轮胎等3个行业能效“领跑者”企业历年最优能效水平保持持平,企业节能技术装备应用、能源管理水平已达到较高水平。如烧碱行业能效“领跑者”企业通过实施余热余压回收利用技改,高效节能设备替代升级,建设能源管控中心、光伏发电系统、余热回收发电装置等措施,单位产品综合能耗优于国家标准先进值8.96%,节能降耗空间大幅缩小。
节能提效是绿色低碳的第一能源。为突出能效标准引领作用,创建一批能效标杆企业,推动工业节能减碳,2015年,工业和信息化部会同国家发展改革委、原质监总局发布《高耗能行业能效“领跑者”制度实施细则》,建立高耗能行业能效“领跑者”制度,开展重点用能行业能效“领跑者”企业遴选工作。
据悉,从2016年正式开展遴选工作以来,工业和信息化部会同国家发展改革委、市场监管总局组织开展了7批重点用能行业能效“领跑者”企业的遴选工作,以单位产品能耗水平达到或优于本行业国家强制性能耗限额标准的先进值和能效标杆水平作为主要遴选依据。遴选行业范围由2016年的5个细分行业扩展至2023年的37个细分行业,已累计在34个细分行业发布206家能效“领跑者”企业,覆盖钢铁、石化化工、建材、有色金属、纺织、造纸等重点用能行业领域。
能效“领跑者”的示范引领作用日益凸显,在全国范围内形成节能提效“追学比赶超”的良好氛围,各省区市也争相打造国家级、省区市级能效“领跑者”,合力推动重点用能行业节能降碳。












客户端
媒体矩阵
企业邮箱