作为2024(第十八届)北京国际汽车展览会的官方论坛之一,4月26日,车展组委会将在中国国际展览中心(朝阳馆)举办“汽车产业配套采购高峰论坛”,由中国机械国际合作股份有限公司、中国汽车供应商网联合承办,中国汽车芯片产业创新战略联盟协办。汽车界行业领袖、专家学者、整车采购和技术部门负责人、重点OEM汽车零部件供应商等,以及知名行业媒体人士等数百人,将出席论坛。
本次论坛分为上、下午两场活动,以“聚势赋能,重塑高效整零关系”为主题,聚焦四大亮点:包括全球汽车配套产业链的发展趋势;新形势下各整车配套采购部门的采购策略;电动化、智能化、低碳化趋势下,配套采购的挑战与机遇;以及整零之间合作的新变化与趋势。
在当天上午的高峰论坛上,国内外专家、重点车企采购部门负责人将发表主题演讲。在圆桌对话环节,各方嘉宾将聚焦产业链“缺芯”这一主题,就车规芯片发展、存在问题与挑战、建立新型的整零关系等热点话题,进行针对性的深入探讨。

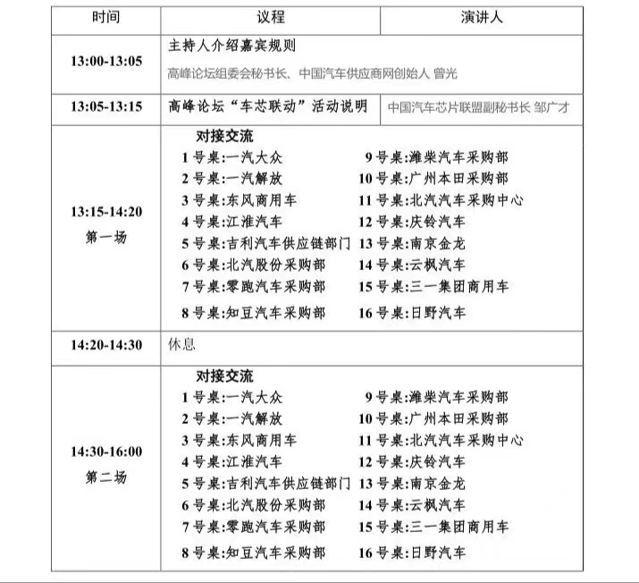
在下午举办的两场整零企业深度交流活动上,组委会特别联合中国汽车芯片产业创新战略联盟、中国电子商会等机构,举行“车芯联动”活动,组织一批优秀供应商与整车采购部门,进行更为深度的整零之间对接。同时,主办方在现场组织采购商与会议代表共同参观一批优秀配套零部件展商,进行现场深度交流,预计将有近200家企业报名参加,寻找市场需求和合作。

汽车工业作为国民经济重要的战略性、支柱性产业,一直备受关注;而在新形势下做强做大智能网联新能源汽车,也成为汽车工业形成新质生产力的突破口。随着汽车产业电动化、智能化、低碳化步伐加快,整个汽车产业链发生了重大变化:一方面由于产品更新速度加快,汽车产业链从链状向网状结构变化,形成了多种形式的供货关系;另一方面,整车企业与供应商的关系也发生深刻变化,关键产品从简单的供货关系向共同合作、共同开发、共担风险方向发展。为此,如何打造强有力且具韧性的供货体系,已成为汽车企业提升制造能力的关键问题。
据悉,2024北京车展以“新时代新汽车”为主题,于2024年4月25日至5月4日在北京中国国际展览中心(顺义馆)和(朝阳馆)两地联合展出,总展出面积22万平方米。其中,朝阳馆零部件展区的展览时间为4月25日-27日,展出面积6万平米。汽车产业配套采购高峰论坛将以高端、实效、精准为特色,分析当前汽车产业链存在的主要问题,打造、完善高效的汽车产业链发展新模式,为产业链企业全面赋能、实现合作共赢。
本次论坛也得到汽车行业知名媒体支持,包括中国汽车报、中国工业报、商用汽车杂志、搜狐汽车、中国工信新闻网、轮胎世界网、车网中国、公众号“禾颜阅车”等将派记者参会报道。在4月26日上午举办的高峰论坛上,中国汽车供应商网(http://oem.forum.qcgys.com)将进行现场直播,中国工业报、卓众商用车(www.bjcv.com)将同步进行转播。
客户端
媒体矩阵
企业邮箱