投稿
退出登录
搜索
登录
客户端
媒体矩阵
企业邮箱
工经号
首页
原创
要闻
部委
装备
汽车
能源
化工
材料
区域
视频
文化
新三农
工业文旅
头条
财经
公司
数智
数据
消费
应急
碳访
人物
会展
零碳
专题
新营销
工业小镇
登录中国工业报新闻网
未注册用户手机号验证码通过后会自动注册
获取验证码
登录/注册
密码登录
注册登录即代表同意
《用户协议》
《隐私政策》
登录中国工业新闻网
账号密码登录
忘记密码?
登录
验证码登录
注册登录即代表同意
《用户协议》
《隐私政策》
找回密码
验证手机号并输入新密码
获取验证码
登录
会展
Intel 18A新机上市,英特尔转型跃上新台阶
作者:
2026-03-20 17:23
智能双模破解制造企业“稳与灵”难题,重构智能制造新范式
作者:
2026-03-20 17:23
雀巢亮相FHE 2026:聚焦营养健康,以卓越创新释放食品饮料的力量
作者:
2026-03-20 17:22
世界水日|参天公司践行水资源保护责任 助力构筑环境保护绿色蓝图
作者:
2026-03-20 17:22
珞石机器人赋能赛力斯动力长寿工厂,共创柔性智造新标杆
作者:
2026-03-20 17:22
欧洲铁路互联互通迎来里程碑式突破,全球密封专家Roxtec以创新方案赋能跨境路网,确立安全防护新范式
作者:
2026-03-20 17:21
上会在即!广泰真空业绩加速兑现:Q1营收预增翻倍,核心客户集体爆发
作者:
2026-03-20 17:21
告别“一锤子买卖”:不稀释股权+分红,解密中国药企出海的第三条路
作者:
2026-03-20 17:20
德昇济医药携创新分子管线亮相 2026 国际产业峰会
作者:
2026-03-20 17:20
再赴热泵之约,2026中国热泵展,松洋压缩机以“全场景”应用领航热泵绿色未来
作者:
2026-03-20 13:55
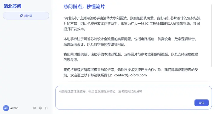
助力芯片研发,免费开放共享!清华刘雷波、张奥扬团队研发“清北芯问”流片问答助手
作者:
2026-03-20 13:55
艺康集团携手CDP共同推出水资源使用效率指数
作者:
2026-03-20 13:55
国网漳县供电公司:正风肃纪护航春耕 供电服务“纪”在必行
作者:
2026-03-20 13:55
国网漳县供电公司:深化用电安全巡检 护航企业可靠用电
作者:
2026-03-20 13:55
国网漳县供电公司:全业务协同培训 筑牢电网安全运行防线
作者:
2026-03-20 13:54
<
51
52
53
54
55
>
热门专题
2026中国工业上市公司价值评价
2026-04-02 20:59
2026制造强国品牌发展论坛
2026-04-02 20:57
2026全国两会报道
2026-03-04 14:27
2026中国工业上市公司价值评价
2026-03-26 17:47
2026中关村论坛年会网络专题
2026-03-26 16:26
热门文章
1
AI重构电商版图 六部门发文力挺“人工智能+电商”行业
2
320亿估值背后的星辰大海:银河航天叩响A股之门 | 发现工业“价值”
3
工信部启动三年普惠算力专项行动 探索“算力银行”等业务
4
工程机械出口增长强劲 高端电动化机型成新引擎
5
中国海工连续8年全球第一!“十五五”发展三大机遇浮出水面
6
万德电气:中国“电机报国”答卷人|寻找新质生产力领跑者案例
7
氢价降10元,产业链要过几道关?
8
黑龙江省工信厅下沉服务助企惠企护航工业经济稳增长育动能
9
从“泛在连接”向“智联万物”演进 物联网产业步入新周期
10
量子赛道惊现10亿级融资 国有资本重注“十五五”战略高地