会展 正文
极海半导体推出200V半桥栅极驱动器GHD144xT,助力电机系统实现精简与高效
来源: 映象网 2026-03-31 17:31
分享到:

在电机控制系统中,栅极驱动器是连接控制器(MCU/DSP)与功率半导体开关(MOSFET/IGBT)的关键接口电路。其主要任务是将控制器的低压弱电信号进行放大,转化为可以高效驱动功率开关器件导通和关断的强电信号。同时也将控制器和驱动电路隔离开,保护控制器的正常工作。

极海针对用户系统设计的多样化需求,推出GHD144xT系列电机栅极驱动器,这款200V单相中压高速栅极驱动IC,专为桥式电路中驱动双N型沟道VDMOS功率管或IGBT而设计,以高集成度、高可靠性、高灵活性三大特质,为电机驱动、DC-DC转换等应用场景提供更优的解决方案。

GHD144xT产品特性

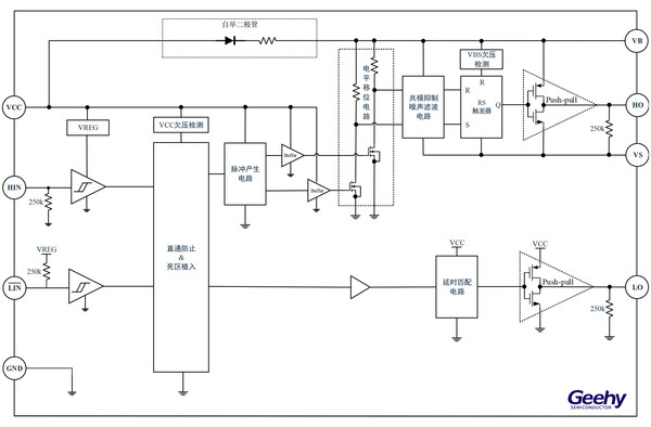
GHD144xT系统框图极简设计,显著降低BOM成本

集成自举二极管:无需外挂,有效减少外围器件数量;

SOP8小型化封装:有助于节省板上空间占用、降低材料成本,为紧凑型电机模组设计提供可能。

强劲驱动,提升系统能效

高速开关能力:峰值输出拉电流1.6A@15V,3.3nF负载下降时间35ns;峰值输出灌电流1.3A@15V,3.3nF负载上升时间55ns,有效提高功率器件的开关速度,降低开关损耗;

高dv/dt噪声抑制:在高频干扰环境下保持信号纯净,防止对周边精密设备产生误干扰。

多重防护,工业级可靠性

宽电压与逻辑兼容:5.5~20V输入电压范围,3.3V/5V逻辑输入兼容,悬浮偏移电压+200V;

保护机制:支持VCC/VBS欠压保护,防止功率管在过低电压下工作;

精准死区控制:内置140ns典型死区时间及直通防止功能,杜绝上下桥臂直通风险;

工作温度范围-40~+105℃,从容应对户外园林及电动工具的严苛工况。

灵活选型

内嵌输入、输出下拉电阻,可稳定输出信号,提升电机驱动能力。输入与输出相位可根据系列型号选择:

GHD1440T:HIN/LIN(同相输入)

GHD1441T:HIN/LIN*(*反相输入)

目标应用场景

运动出行:两轮车、滑板车、电摩等

电动工具:电动扳手、电动螺丝刀、电钻、电锤等

园林工具:割草机、剪枝机、绿篱机、链锯等

清洁工具:电动清洁刷、吸尘器等

极海GHD144xT电机栅极驱动器,可满足电机控制对精简电路设计、提升系统性能的核心需求。极海深耕工业领域多年,致力于将工业性能标准引入电机产品线,现已构建起覆盖"MCU+驱动+功率"的全栈式电机产品矩阵,并配套自研电机控制算法平台,实现了从硬件层到软件算法的深度协同,可为客户提供高品质电机芯片及一站式系统级解决方案。

GHD144xT电机栅极驱动器现已支持派样,索样可前往极海官网联系极海各办事处销售经理。

 

【编辑:龚忻】