中国工业报记者 曹雅丽
“视听技术和产品已广泛融入人们的生产生活,为促进经济社会发展、满足人民群众美好生活需要发挥着重要作用。”7月16日,视听友好工作组成立大会暨视听友好中国行(北京站)在京召开,工业和信息化部党组成员、副部长王江平出席会议并致辞。
王江平
中国工程院院士许祖彦,工业和信息化部电子信息司司长乔跃山、副司长徐文立,国家卫生健康委妇幼司二级巡视员王克让,国家疾控局卫生免疫司副司长李筱翠,中国宋庆龄基金会副秘书长陈爱民,中国电子技术标准化研究院院长杨旭东,教育部高教司有关同志,以及来自消费电子产业链上下游重点企业、医疗机构、行业协会、研究机构等工作组成员单位的140余位代表参加会议。会议由中国电子技术标准化研究院副院长范科峰主持。
大会现场
据悉,视听友好工作组由中国电子技术标准化研究院牵头联合产业链相关单位成立,在工业和信息化部电子信息司指导下,全面开展视听电子技术、产品和服务的友好体系建设,旨在减少产品对用户视觉听觉的影响,助力儿童青少年近视防控、听力保护,便利老年人使用,保障人民群众使用视听电子产品的幸福感、安全感。
王江平表示,随着应用场景不断丰富,人们对视听产品的视觉听觉友好性和人机交互的便利性提出了更高要求。去年12月,工业和信息化部联合教育部等七部门印发《关于加快推进视听电子产业高质量发展的指导意见》,部署开展“发展护眼护耳、适老化、低能耗的健康节能产品,加大语音识别技术应用和无障碍改造,降低产品使用门槛”等推进视听友好相关工作。下一步,各单位要加强协同联动,充分发挥视听友好工作组桥梁纽带作用,推动产业上下游协同,深入推进视听技术、产品和服务惠民利民,与各界携手共创蓬勃健康的视听产业生态。
国家卫生健康委员会妇幼司二级巡视员王克让指出,目前全国儿童青少年近视率呈现向好改善态势,但近视早发、高发特点没有改变,近视防控任务依然艰巨。国家卫生健康委员会妇幼司将大力支持配合视听友好工作,深入推动医工融合,协同推动标准制定和关键技术攻关研发,为儿童青少年视听健康保驾护航。
国家疾控局卫生免疫司副司长李筱翠指出,组建视听友好工作组、推进视听友好中国行活动,对视听产业友好体系建设具有里程碑式意义。国家疾控局卫生免疫司将支持配合视听友好工作,发挥专业优势,在视力健康监测评价、健康标准研制、公共卫生综合干预及公众宣教引导等方面发力,共同推进视听友好环境建设。
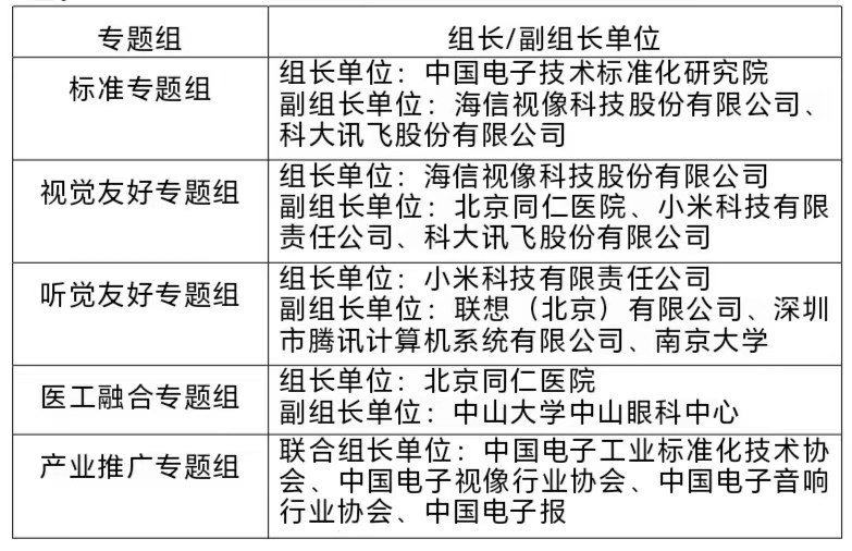
会上,视听友好工作组正式成立,秘书处设在中国电子技术标准化研究院。许祖彦、欧阳钟灿、韩德民、丁文华、江风益等两院院士担任工作组顾问。工作组下设标准、视觉友好、听觉友好、医工融合和产业推广五个专题组。


杨旭东
中国电子技术标准化研究院院长杨旭东代表工作组成员单位发言。许祖彦院士、海信视像、北京同仁医院分享了相关研究成果、实践经验和工作展望。
成立大会后召开了视觉友好、听觉友好第一次联合工作会议,与会代表围绕政策引导、标准研制、医工融合、产业推广等方面开展讨论,研究部署下一步工作,一致表示将积极响应工作组号召,共同推动视听友好技术研发与产业应用。
客户端
媒体矩阵
企业邮箱