中国工业报记者 祁晓玲
11月11日,工业和信息化部正式发布《关于2026—2027年度乘用车企业平均燃料消耗量与新能源汽车积分管理有关事项的通知》,明确2026年度、2027年度新能源汽车积分比例要求将分别达到48%和58%,并同步调整新能源乘用车车型积分计算方法,推动行业从“规模扩张”向“质量提升”转型。
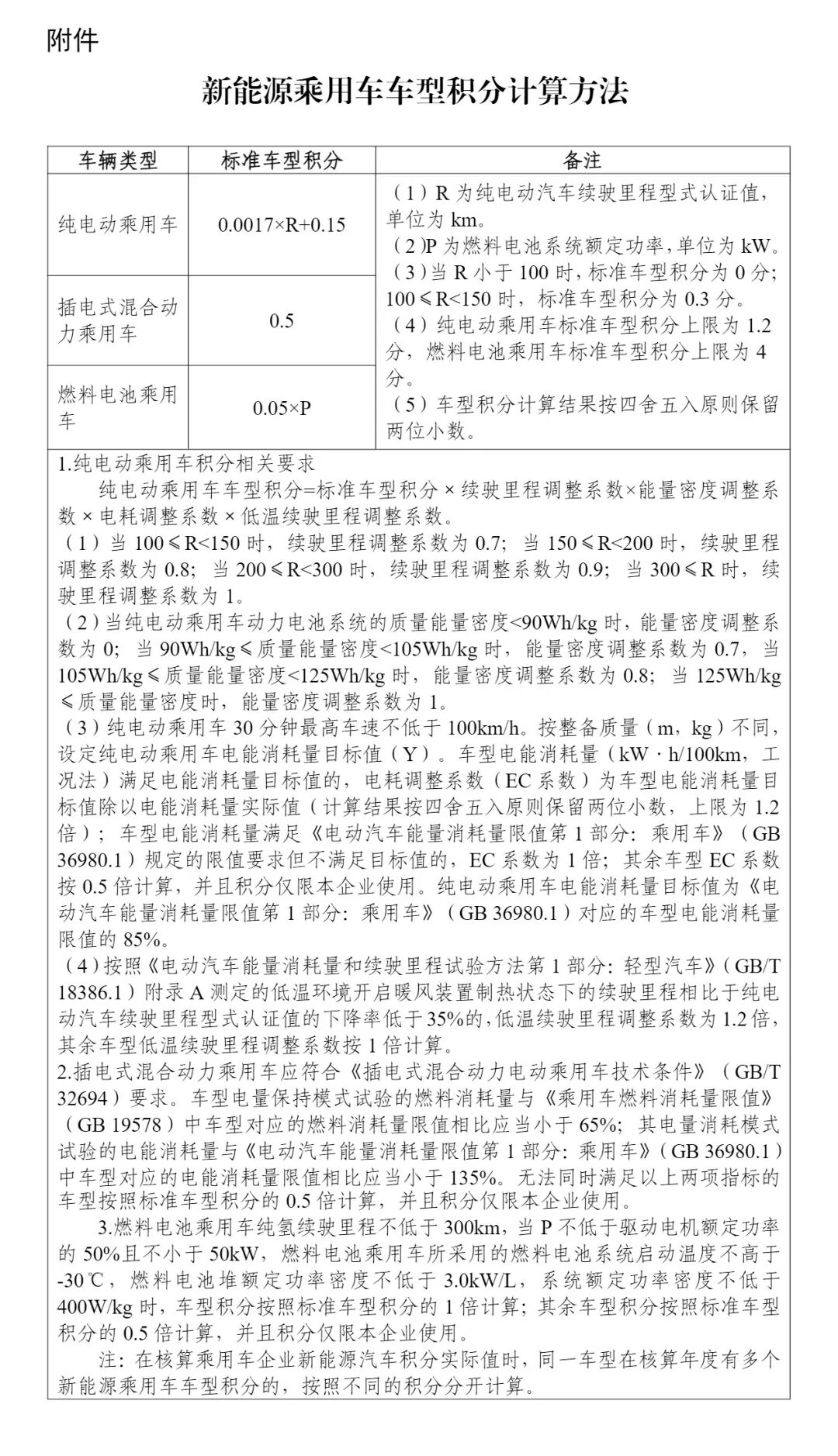
积分比例持续提高,车型分值结构性收紧
根据《通知》,2026年度、2027年度的新能源汽车积分比例要求较2025年的38%分别提升10个和20个百分点,形成逐年递增的刚性目标,进一步从制度层面巩固新能源汽车在市场结构中的主导地位。
与此同时,新能源乘用车标准车型积分也将迎来结构性调整。《通知》明确提出,车型积分计算方法将优化,标准车型分值较上一阶段平均下调约40%。此举并非对每款车型积分进行“一刀切”式降低,而是通过提高单位积分对应的技术门槛,推动企业增强产品能效与整体性能。
优化积分供给,引导行业有序竞争
分析指出,随着我国新能源汽车产销基数迅速扩大,原有积分规则下面临供给过剩、积分价值稀释的风险。此次下调车型积分,有助于维持积分市场的稀缺性与流动性,避免合规成本过低削弱企业转型动力。
在新的计算方法下,技术含量较低的车型积分降幅可能更为明显,而电耗更低、能效更优的车型则将在积分获取上保持相对优势。这意味着,车企需从追求“单车积分数量”转向提升“整体技术质量”,推动产业竞争从续航里程的表象参数,走向系统效率与低碳性能的实质提升。
配套措施延续,兼顾差异化发展
《通知》也延续并完善了多项配套措施,体现政策在推动主流企业加快转型的同时,兼顾市场多样化主体的发展实际。
其中,低油耗乘用车在核算新能源汽车积分达标值时,生产量或进口量按照0.1倍计算,较此前0.2倍的比例有所收紧,反映出政策对“低油耗”与“新能源”路径的统筹引导。
对年生产量或进口量2000辆以下的小规模企业,继续实施燃料消耗量达标值放宽优惠,根据企业油耗下降幅度给予30%至60%的核算优惠,支持中小企业实现平稳过渡。
具备循环外节能效果的车型(如搭载高效空调、太阳能车顶等技术)仍可享受燃料消耗量核算优惠,鼓励企业在传统能源与新能源领域持续开展节能技术创新。
推动产业迈向“技术驱动”新阶段
综合来看,2026—2027年双积分政策通过“提高比例+收紧分值”的组合方式,构建起更为严格也更为精细的合规框架。车企不仅需要扩大新能源汽车产销规模,也必须加速推进三电系统优化、轻量化、低能耗等核心技术突破。
有行业专家指出,此举标志着我国新能源汽车产业正逐步摆脱对政策补贴与积分红利的依赖,转向以技术实力和成本控制为核心的市场化发展阶段。未来两年,随着积分获取难度加大、合规要求提高,汽车行业绿色转型将进入更深层次的结构调整与能力竞赛。

客户端
媒体矩阵
企业邮箱