为增强生物制造关键装备供给保障能力,我们组织开展了高性能生物反应器创新任务揭榜挂帅工作,现将拟入围揭榜单位名单予以公示。如对公示内容有异议,请在公示期内将意见反馈至工业和信息化部消费品工业司。
公示期:2025年11月4日-2025年11月10日
联系电话:010-68205678
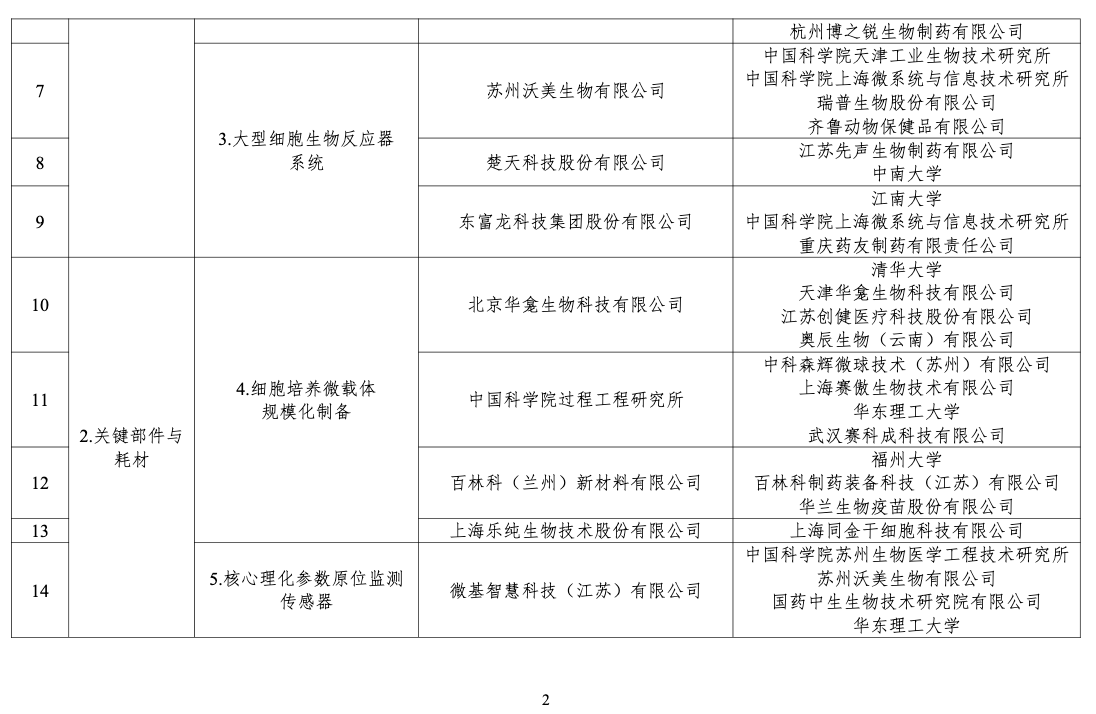
附件:高性能生物反应器创新任务入围揭榜单位名单
工业和信息化部消费品工业司
2025年11月4日
为增强生物制造关键装备供给保障能力,我们组织开展了高性能生物反应器创新任务揭榜挂帅工作,现将拟入围揭榜单位名单予以公示。如对公示内容有异议,请在公示期内将意见反馈至工业和信息化部消费品工业司。
公示期:2025年11月4日-2025年11月10日
联系电话:010-68205678
附件:高性能生物反应器创新任务入围揭榜单位名单
工业和信息化部消费品工业司
2025年11月4日