正文
生物医用材料创新任务揭榜挂帅(第二批)入围揭榜单位揭晓
来源: 工信部网站 2025-11-04 13:45
分享到:

工业和信息化部办公厅国家药品监督管理局综合和规划财务司关于公布生物医用材料创新任务揭榜挂帅(第二批)入围揭榜单位的通知

工信厅联原函〔2025〕422号

各省、自治区、直辖市及新疆生产建设兵团工业和信息化主管部门、药品监督管理部门:

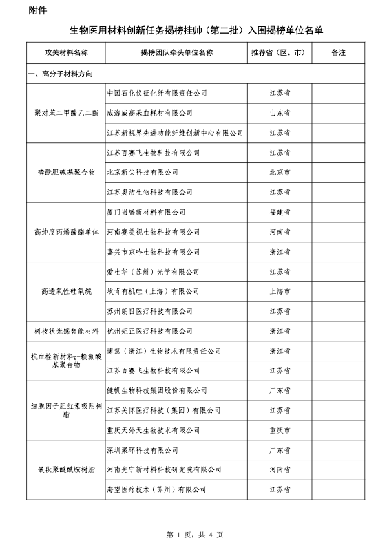
根据《关于组织开展生物医用材料创新任务揭榜挂帅(第二批)工作的通知》(工信厅联原函〔2025〕41号),经各地推荐、综合评审和网上公示,确定了生物医用材料创新任务揭榜挂帅(第二批)入围揭榜单位名单,现予以公布。有关事项通知如下:

一、请入围揭榜单位按照申报材料提出的攻关内容抓紧推进,确保揭榜任务按期保质完成。工业和信息化部、国家药品监督管理局依托国家产融合作平台加强对入围项目的投融资支持,并优先提供审评相关的技术咨询服务。

二、请各地工业和信息化主管部门会同药品监督管理部门加强对入围揭榜单位和项目的跟踪和服务,结合区域产业优势和临床资源,加大对入围揭榜单位和项目的支持,优先配置项目用地、用能、排污等指标资源,出台鼓励应用推广的配套政策。

三、入围揭榜单位完成攻关任务后(原则上名单公布之日起3年内),工业和信息化部、国家药品监督管理局将委托相关专业机构开展测评,择优确定揭榜优胜单位(每个揭榜产品原则上不超过2家)。鼓励揭榜项目的相关材料以医疗器械主文档形式登记,并通过新材料首批次应用保险补偿等政策支持应用推广。

工业和信息化部办公厅

国家药品监督管理局综合和规划财务司

2025年10月21日

【编辑:高娟】