正文
工信部公示2025年度工业节能降碳标准研究项目
来源: 工信部网站 2025-10-31 10:06
分享到:

 

为充分发挥标准引领作用,更高水平更高质量做好工业和信息化领域节能降碳工作,经有关部标准化委托机构和部标准化工作组推荐、专家评审等程序,确定2025年度工业节能降碳标准研究项目,现予以公示。公示时间为2025年10月28日至11月3日。如有异议,请于公示期内将书面意见反馈至工业和信息化部(节能与综合利用司)。

联系电话:010-68205369

电子邮箱:jienengchu@miit.gov.cn

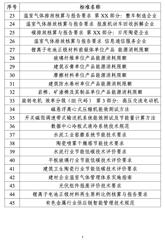
附件:2025年度工业节能降碳标准研究项目清单(征求意见稿)

工业和信息化部节能与综合利用司

2025年10月27日

【编辑:龚忻】