投稿
退出登录
搜索
登录
客户端
媒体矩阵
企业邮箱
工经号
首页
原创
要闻
部委
装备
汽车
能源
化工
材料
区域
视频
文化
新三农
工业文旅
头条
财经
公司
数智
数据
消费
应急
碳访
人物
会展
零碳
专题
新营销
工业小镇
登录中国工业报新闻网
未注册用户手机号验证码通过后会自动注册
获取验证码
登录/注册
密码登录
注册登录即代表同意
《用户协议》
《隐私政策》
登录中国工业新闻网
账号密码登录
忘记密码?
登录
验证码登录
注册登录即代表同意
《用户协议》
《隐私政策》
找回密码
验证手机号并输入新密码
获取验证码
登录
财经
信披频频出错 东易日盛及其董秘被警示
根据公告,东易日盛于2024年4月30日披露的《2023年年度审计报告》“财务报表附注(二)持续经营”相关内容存在错误、遗漏
作者:
2024-05-16 11:35
新“国九条”后首个“5·15”活动释放多重信号
活动上,中国证监会主席吴清强调,要把投资者保护贯穿于资本市场制度建设和监管执法的全流程各方面,并详细阐述了五个“进一步”
作者:
2024-05-16 09:44
产业整合市值管理 国资大买家大玩组合式并购
广慧并购研究院院长、广慧投资董事长俞铁成介绍,所谓“组合式”收购是指,上市公司控股股东不放弃第一大股东的身份但放弃表决权,国资则以较低的成本收购一定的股份,获得上市公司的控制权,成为实际控制人
作者:
2024-05-16 09:41
国家产融合作平台累计帮助企业融资超8300亿元
这是记者从15日在石家庄正定举办的2024年“科技产业金融一体化”专项路演暨国家产融合作平台上线三周年交流活动上了解到的
作者:
2024-05-16 09:32
“2024中国精工品牌甄选计划”申报公示
依据《2024中国精工品牌甄选计划申报要求和流程》,经过企业自愿申报、初审、数据比对、专家复审,现将东莞市格美节能设备有限公司“格美系列”品牌申报“2024中国精工品牌甄选计划”情况予以公示(申报工作将按照企业复审时间顺序陆续公示)
作者:
2024-05-15 09:38
以新质生产力驱动品牌创新 蘑菇物联正在崛起
而蘑菇物联的主营业务则聚焦在工厂的公辅能源车间,通过自主研发的AI云智控,帮助工业企业实现公辅能源车间数智化转型,实现安全供能、无人值守和节能降碳三大可测量的价值
作者:谭亦可
2024-05-14 15:54
金融数据“挤水分”做底 降准降息窗口或正打开
“先要堵住资金跑冒滴漏的漏水口(抑制资金空转),降准降息才有事半功倍的疗效
作者:
2024-05-14 14:52
被3·15晚会曝光的听花酒调价,销售公司刚被罚款180万
听花酒背后公司青海春天药用资源科技股份有限公司也于3月15日当晚收到上海证券交易所《关于公司有关媒体报道事项的监管工作函》,并于次日收到《中国证券监督管理委员会监督检查通知书》
作者:
2024-05-14 14:40
深交所公开认定!夏海钧终身不适合担任董监高
公开资料显示,夏海钧曾任恒大集团董事局副主席、总裁
作者:
2024-05-14 14:40
中国人民银行召开会议 进一步推动优化支付服务工作
5825.5万 中新网5月13日电 据中国人民银行网站消息,为深入贯彻落实党中央、国务院决策部署,中国人民银行于2024年5月11日召开优化支付服务会议,总结前期工作情况,进一步推动优化老年人、外籍来华人员等群体支付便利性
作者:
2024-05-14 14:38
超长期特别国债,发行安排来了→
图为2024年超长期特别国债发行安排表(图片来源
作者:
2024-05-13 16:25
造假上市?*ST美尚股价已跌99.9%、总部电话“是空号”
公告截图公告显示,公司2023年5月15日即已收到深交所《关于对美尚生态景观股份有限公司的年报问询函》(创业板年报问询函【2023】第166号),要求公司在2023年5月29日前将有关说明材料报送创业板公司管理部并对外披露,同时抄送深圳证监局上市公司监管处
作者:宋宇晟
2024-05-13 11:19
涉及多项业务违规?中金公司等多家头部券商被监管“点名”
广东证监局发布多份行政监管措施决定书5月10日,广东证监局连发两份行政监管措施决定书,内容显示,东莞证券和中信证券在对广东泉为科技股份有限公司(原广东国立科技股份有限公司)持续督导履职过程中存在相关违规行为,两家券商公司及相关责任人被出具警示函,内容包括
作者:
2024-05-13 10:51
退休六年后,“并购大王”任建新被查原创
任职中国化工集团期间,任建新发起多起海外并购
作者:侯瑞宁
2024-05-13 10:26
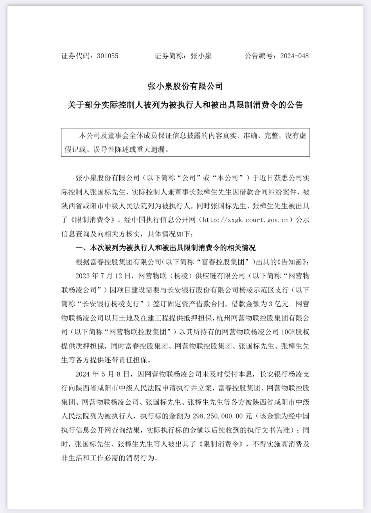
张小泉三名实控人中两人被“限高”董事长将换人
张小泉表示,公司已督促张国标、张樟生及富春控股集团积极与执行申请人沟通协调处理相关事宜,寻求最佳解决方案,争取尽快履行给付义务,化解偿债风险,如后续有进一步解决方案或其他风险,及时告知公司
作者:吴家驹
2024-05-13 09:39
证监会立案,经侦封门调查!外表光鲜的50亿私募瑞丰达为何突然“跑路”
瑞丰达对外宣传时称,有20位投资经理,实际上,澎湃新闻从瑞丰达内部资料了解到,瑞丰达仅有三位投资经理,分别为李超、邵士兵、周强
作者:
2024-05-13 09:30
新规后首场上市委会议来了
深交所上市审核委员会定于5月16日召开2024年第9次上市审核委员会审议会议,审议马可波罗控股股份有限公司(简称“马可波罗”)首发上市申请
作者:
2024-05-13 09:27
步长制药下调核心产品脑心通挂网价格 销量下滑去年库存量增长113%
2023年,脑心通胶囊(36粒/盒)销售量3743.47万盒,脑心通胶囊(48粒/盒)销售量6607.23万盒,分别同比下降24.98%以及5.16%
作者:
2024-05-11 11:24
扩大开放增信心 阿斯利康、赛诺根等跨国药企加注中国市场
显然,跨国药企对于中国市场的潜力和优势有着清醒的认知
作者:
2024-05-10 11:35
速达股份IPO 深挖行业潜力 致力于促进煤矿智能化发展
作者:
2024-05-10 10:18
<
81
82
83
84
85
>
热门专题
2026中国工业上市公司价值评价
2026-04-02 20:59
2026制造强国品牌发展论坛
2026-04-02 20:57
2026全国两会报道
2026-03-04 14:27
2026中国工业上市公司价值评价
2026-03-26 17:47
2026中关村论坛年会网络专题
2026-03-26 16:26
热门文章
1
内蒙古自贸试验区获批 畅通向北开放国际大通道
2
破解AI算力散热瓶颈 津企单相浸没液冷技术获评国际先进
3
从“7-2-1”到“2-1-1”:中兴通讯AI战略升维与生态重构
4
商务部:“出口中国”让中国大市场成全球共享大市场
5
国产玻璃基板实现突围:彩虹股份在美337调查初裁获胜
6
AI重构电商版图 六部门发文力挺“人工智能+电商”行业
7
星辰大海再启程:银河航天冲刺IPO | 发现工业“价值”
8
工信部启动三年普惠算力专项行动 探索“算力银行”等业务
9
工程机械出口增长强劲 高端电动化机型成新引擎
10
中国海工连续8年全球第一!“十五五”发展三大机遇浮出水面