投稿
退出登录
搜索
登录
客户端
媒体矩阵
企业邮箱
工经号
首页
原创
要闻
部委
装备
汽车
能源
化工
材料
区域
视频
文化
新三农
工业文旅
头条
财经
公司
数智
数据
消费
应急
碳访
人物
会展
零碳
专题
新营销
工业小镇
登录中国工业报新闻网
未注册用户手机号验证码通过后会自动注册
获取验证码
登录/注册
密码登录
注册登录即代表同意
《用户协议》
《隐私政策》
登录中国工业新闻网
账号密码登录
忘记密码?
登录
验证码登录
注册登录即代表同意
《用户协议》
《隐私政策》
找回密码
验证手机号并输入新密码
获取验证码
登录
财经
全国政协委员江浩然:加大对科技型中小企业金融支持力度
全国政协委员、恒银金融科技股份有限公司党委书记、董事长江浩然在接受中国工业报记者采访时表示,今年他带来了一份关于加大对科技型中小企业金融支持力度的提案。
作者:
2024-02-29 14:56
老娘舅启动北交所上市辅导 对赌协议压身IPO能否成行?
据《证券日报》记者了解,“老娘舅”目前为新三板基础层挂牌公司,须进入创新层后方可申报公开发行股票并在北交所上市,公司存在因未能进入创新层而无法申报的风险
作者:
2024-02-29 11:27
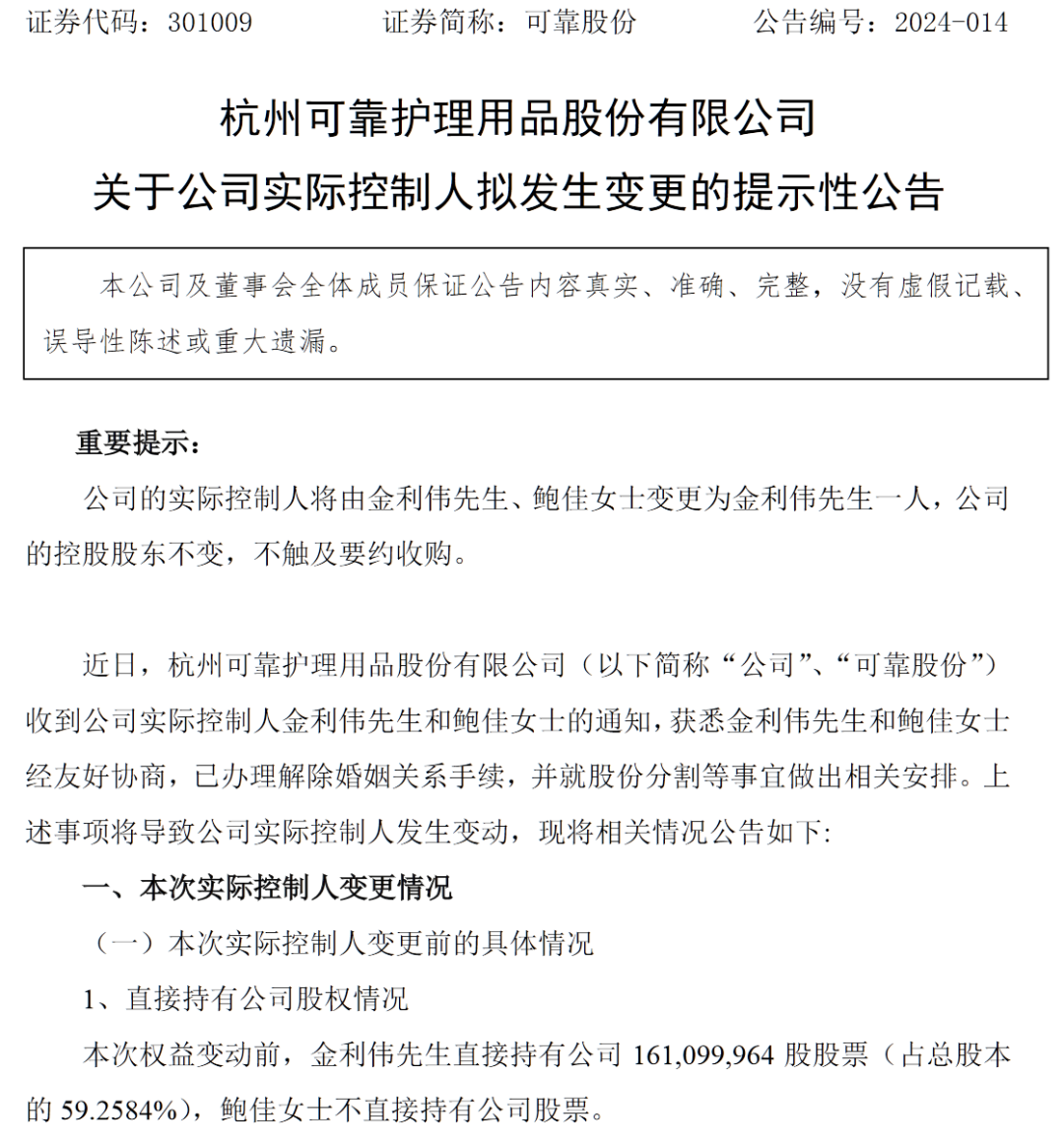
一起工作近20年,可靠股份“创业伴侣”离婚,双方基本平分价值超13亿元股票
2月28日,可靠股份公告,近日,公司收到实际控制人金利伟和鲍佳的通知,获悉金利伟和鲍佳经友好协商,已办理解除婚姻关系手续,并就股份分割等事宜做出相关安排
作者:
2024-02-29 11:26
国资上市公司频获调研 市值管理成为“必考题”
1月下旬以来,机构密集调研了139家国资上市公司,其中58家公司为央企。加上在互动平台的披露,超过30家国企对市值管理给出计划或回应。
作者:
2024-02-29 11:25
证监会召开资本市场法治建设座谈会
证监会将认真研究吸收与会代表提出的意见建议,与有关方面一道共同推动加大法制供给、提升执法效能、强化司法保障,更好发挥法治在资本市场高质量发展中的固根本、稳预期、利长远作用
作者:
2024-02-29 11:19
证监会新闻发言人就私募基金DMA业务有关情况答记者问
近日,有媒体报道私募基金DMA业务收紧,证监会对此有何评价
作者:
2024-02-29 11:18
证监会:对包括高频交易在内的各类交易行为穿透监管
证监会新闻发言人2月28日对此表示,证监会始终坚持严的监管主基调,指导证券交易所和中金所加强期现货监管联动,对包括高频交易在内的各类交易行为穿透监管,依法依规严厉打击市场违法违规行为
作者:
2024-02-29 11:16
中金所坚持严监管 对1家私募违规交易开出罚单
中金所表示,将按照中国证监会部署要求,严守监管主责主业,持续加强市场一线监管,坚决做到监管“长牙带刺”、有棱有角,严厉打击以不正当手段规避交易监管、违反市场“三公”原则、损害投资者合法权益的违法违规行为,始终保持严的基调和“零容忍”高压态势
作者:
2024-02-29 11:15
证监会:更好支持专利产业化 促进中小企业创新发展
“科技成果+认股权”能够给予专利持有人、企业和投资方更大的灵活性,解决专利等科技成果估值难、转让难的问题,有效促进专利产业化
作者:
2024-02-28 09:50
息差承压 部分中小银行下调存款利率
在此之前,该行曾于1月21日对部分存款产品执行利率进行调整,其中,单位整存整取五年期产品利率由3.90%下调至3.35%
作者:
2024-02-28 09:47
央行:加大对五大重点领域资金支持
会议指出,中央金融工作会议强调,要着力做好科技金融、绿色金融、普惠金融、养老金融、数字金融五篇大文章,切实加强对重大战略、重点领域、薄弱环节的优质金融服务
作者:
2024-02-28 09:46
老凤祥回应“洗金镯蹭掉logo”:足金,已置换等克重手镯
老凤祥店员按许女士要求对该金手镯进行超声波清洗,并引导许女士前往配备专业设备的老凤祥门店进行其他售后
作者:
2024-02-28 09:41
去年巨亏超63亿元,养猪大户温氏股份面临寒冬,拐点何时来?
2023年生猪养殖企业均面临大额亏损,龙头温氏股份(300498.SZ)巨亏63.29亿元
作者:
2024-02-28 09:40
晶丰明源连续两年亏损 如何扭亏引关注
晶丰明源表示,依托于AC/DC电源管理芯片业务增长,及并购南京凌鸥创芯电子有限公司(以下简称“凌鸥创芯”)控制权带来的业绩收入,公司2023年营业收入同比增加
作者:
2024-02-27 10:04
年报存在虚假记载和重大遗漏 *ST明诚受证监会处罚
湖北证监局指出,*ST明诚在2021年年报中存在虚假记载,包括一笔3000万元回购债务未确认负债,比赛版权业务收入确认不准确,VR视频、影视剧项目存货减值不充分,商誉减值不准确等事项
作者:
2024-02-27 10:01
响应监管要求,券商迅速禁止融券违规交易
据悉,按照广发证券调整的两融偿还规则,禁止融资买入证券用于偿还融券负债,即无法解冻此前融券交易卖出所得到的部分资金,可以防止投资者进行变相套现,也规避公司股东绕道减持套利
作者:
2024-02-27 09:54
今年以来已有7家公司完成退市或锁定退市 坚持“应退尽退” A股出清力度加大
*ST新海于2月21日发布关于公司股票预计将被实施重大违法强制退市的风险提示公告
作者:
2024-02-27 09:49
16套房作抵押贷出16亿?贵阳银行回应
根据公告,该案原告为贵阳银行双龙支行,而被告则高达10个,除了贵州国际外,还有王文银、刘结红、鞠皖苏3位自然人以及深圳正威(集团)有限公司(下称正威集团)等6家公司
作者:
2024-02-27 09:47
上市两年亏完IPO募集金额,荣昌生物还能“烧钱”多久?
与亏损规模不断扩大形成鲜明对比的是,荣昌生物近年来的销售费用不断激增
作者:
2024-02-26 11:38
熬过北交所三轮问询,森达电气最终撤回上市申请
比如第一轮问询的第五个问题“关联公司利益输送风险”中,监管层提到周海珠控制的越众科技、越众技术在主要客户(移动、电信)及供应商(施耐德、宁波金田、众业达、ABB、艾捷能)与森达电气存在重合
作者:
2024-02-26 11:38
<
90
91
92
93
94
>
热门专题
智能电动汽车发展高层论坛2026
2026-04-11 09:09
2026中国工业上市公司价值评价
2026-04-02 20:59
2026制造强国品牌发展论坛
2026-04-02 20:57
2026全国两会报道
2026-03-04 14:27
2026中国工业上市公司价值评价
2026-03-26 17:47
热门文章
1
一季度汽车产销释放向好信号 新能源汽车出口同比增长超一倍
2
内蒙古自贸试验区获批 畅通向北开放国际大通道
3
破解AI算力散热瓶颈 津企单相浸没液冷技术获评国际先进
4
从“7-2-1”到“2-1-1”:中兴通讯AI战略升维与生态重构
5
商务部:“出口中国”让中国大市场成全球共享大市场
6
国产玻璃基板实现突围:彩虹股份在美337调查初裁获胜
7
AI重构电商版图 六部门发文力挺“人工智能+电商”行业
8
星辰大海再启程:银河航天冲刺IPO | 发现工业“价值”
9
工信部启动三年普惠算力专项行动 探索“算力银行”等业务
10
工程机械出口增长强劲 高端电动化机型成新引擎