数据显示,我国现存半导体相关企业高达80+万家。同时根据wind数据,按照申万行业划分,2025年上半年,半导体行业实现营业收入合计近3212亿元,同比上年同期增长近16%,归母净利润近245亿元,同比增长约三成,盈利增长进一步提速。其中,第二季度行业合计实现归母净利润约149亿元,环比增长约56%。
当半导体行业景气度不断攀升,遇上AI技术蓬勃发展,半导体企业正迈向数智赋能的关键阶段。基于这一行业趋势,蓝凌研究院重磅发布《2025半导体企业AI数智化白皮书》,通过深度行业洞察、标杆实践案例与可落地的解决方案,助力半导体企业在景气周期中锚定长期竞争力。

一、业绩亮点的深层逻辑:量增、利升、结构优化
《2025半导体企业AI数智化白皮书》指出,半导体上市公司盈利水平的增加,不仅源于营收规模扩大,更反映出产业发展质量的提升:
一是产能利用率提升,随着下游需求回暖与产能爬坡,单位产品的固定成本被摊薄;
二是产品结构优化,高端芯片(如车规级芯片、AI推理芯片)占比提升,带来更高毛利率;
三是供应链稳定性增强,本土供应链配套能力提升,减少了进口成本波动与供应中断的影响,进一步释放盈利弹性。
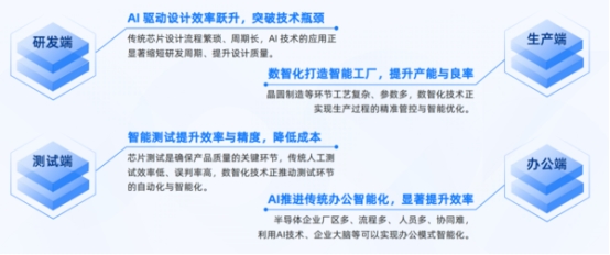
二、半导体行业四大环节数智化趋势
对于中国半导体行业而言,数智化转型既是突破“卡脖子”瓶颈的工具,也是实现自主可控的战略支撑。
白皮书中提到:当前,数智化技术正从单点应用向全链路渗透演进,AI、大数据、工业互联网等技术与半导体研发、生产、测试、办公等环节深度融合,成为行业突破瓶颈的核心动力。

三、数智化转型带来的3大核心转变
半导体行业的数智化转型,是半导体行业从“局部优化、数据孤岛、经验依赖”实现“全流程贯通、全球协同、智能决策”的关键途径。在技术迭代加速、产能精细化管理、全球竞争加剧的背景下,也为行业筑牢了高质量发展的根基。

四、半导体企业实践案例:从理论到落地的数智化探索
数智化转型的价值,最终要通过企业实践来验证。在《2025半导体企业AI数智化白皮书》中,已有多家企业走出了特色路径。
汇顶科技的“三阶跃迁”颇具代表性。其先通过“信息化筑基”实现基础业务线上化,再以“数字化贯通”构建数据中台。最终面对多系统孤立的痛点,利用“数智化”实现破局。依托蓝凌EKP平台整合ERP、CRM、PLM等系统,实现80%业务流程线上化。同时打造“千人千面”个性化门户与AI助理,大幅提升了员工体验。
风华高科则聚焦合同管理这一核心场景破局。随着业务扩张,风华高科面临合同量激增、管控风险加大的问题。通过与蓝凌合作搭建合同管理平台,企业实现了从合同起草、审批到归档的全生命周期管理,同时搭建供应商/客户相对方库,既降低了合规风险,也让业务运营效率显著提升。
钰泰半导体的知识管理实践同样值得关注。为加强知识资产的传承与利用,钰泰半导体携手蓝凌构建智能知识管理平台,通过“产品知识体系化管理、培训赋能数字化支撑、知识应用移动化场景”三大举措,全面提升了企业的知识运营与数智化管理水平,让知识真正成为了创新的燃料。
某半导体“小巨人”的OA+低代码实践也极具行业参考性。其一向注重信息化、数字化建设,构建了包括ERP、CRM在内的多套系统,但伴随着业务高速拓展,企业对IT与管理提出了更高的要求。于是,该企业基于蓝凌EKP平台+低代码能力,打造了业务可集成、流程可拉通、应用可拓展的一体化数智OA,并构建了流程管理、ERP集成、工作门户、移动办公等应用,助力企业全面提升经营管理水平。

蓝凌半导体企业数智化办公解决方案
基于半导体企业管理需求与数智化应用趋势,蓝凌整合行业领先的门户、BPM流程、低代码等能力,形成“全新基座+场景应用”的半导体企业数智化办公解决方案,支撑供应商门户、研发门户、人事流程、质量流程、合同流程等应用,加速企业数智化转型与发展。

蓝凌企业大脑LanBots.AI,助力半导体行业AI落地
AI浪潮下,企业对AI的需求已从技术尝鲜转向实用落地,对场景落地、数据治理、成本可控的需求愈发清晰。蓝凌以“引入能力、升级场景、厘清架构、快速落地”十六字方针为核心,打造企业大脑LanBots.AI,并融合AI智能体能力,打造AI基座,实现协同办公与业务场景智能化升级,为企业数智化转型注入新动能,助力组织AI战略落地。

全栈AI能力整合,构筑智能基座
①统一办公入口→打造专属超级助理
打造统一办公入口,支持多路搜索(图谱+主数据+标签+向量+分词)、指令搜索、意图分析、多轮对话交互,员工通过自然语言提问或点击“指令”即可完成查知识、办流程、问数据等操作,实现“搜得全”“答得对”“干得快”的高效办公体验。
②融入大小模型+智能体→快速搭建业务智能助手
深度集成主流大模型(Deepseek、豆包、通义千问、文心一言)、小模型(向量模型、OCR模型、流程信息抽取模型、意图识别模型等);同时支持接入企业已有AI平台的大小模型及智能体。
配备蓝凌自研搜索Bots、对话Bots、FlowBots(工作流)智能体,快速搭建搜索助手、招聘助手、差旅助手等各类专属智能助手,高效响应业务需求。
③可持续治理的知识湖仓→筑牢AI“地基”
平台支持多源数据、知识接入与整合,采用统一标准数据格式管理全量数据,提升数据质量与适应性,为智能体提供多维度分析支撑。此外,蓝凌提供全生命周期知识管理工具,助力企业实现知识资产全面管控,确保AI输出高质量内容,让企业随时处于“AIReady”状态。
同时,蓝凌半导体数智化办公方案实现了公文管理、流程管理、知识管理、合同管理、人事管理、档案管理等多个场景的智能化升级,助力半导体企业实现系统安全可控、组织高效协同、业务智能创新,在全球科技竞争中占据主动,为中国科技产业的高质量发展注入新动能。
蓝凌软件2001年成立于深圳,网页搜索“蓝凌软件官网”“蓝凌门户”或关注微信公众号“蓝凌数智化工作平台”),添加蓝凌顾问,申请免费体验蓝凌数字化办公产品方案!
请输入验证码