当全球新能源产业与电子信息产业加速迭代升级,高端电解装备与关键材料的国产化替代已成为中国制造业转型升级的重要命题。在这一背景下,西安泰金新能科技股份有限公司(以下简称“泰金新能”)凭借在高端绿色电解成套装备、钛电极及金属玻璃封接制品领域的深厚积淀,即将于8月29日迎来IPO上会的关键时刻。这家以技术创新为驱动的科技企业,正以突破性的技术成果与行业领先的市场地位,向资本市场展现中国高端制造的硬核实力。
深耕细分领域二十载,铸就行业龙头地位
自2000年成立以来,泰金新能始终聚焦“绿色化、智能化、高端化”发展方向,在电解铜箔成套装备、钛电极材料及特种封接制品领域构建起全产业链竞争优势。作为国际上少数能提供高性能电子电路铜箔和极薄锂电铜箔生产线整体解决方案的企业,泰金新能实现了4-6μm极薄铜箔生产用阴极辊的进口替代。2022年公司率先研制出全球最大直径3.6米阴极辊及生箔一体机,标志着我国在高端电解装备领域突破国际技术封锁。2024年,公司阴极辊与铜箔钛阳极产品国内市场占有率跃居首位,生箔一体机、表面处理机等核心设备性能达国际先进水平。同时,公司可提供应用于绿色环保、铝箔化成、湿法冶金、电解水制氢等行业的高性能钛电极及应用于航空航天、军工电子等行业的玻璃封接制品,市场占有率国内领先。
业绩数据印证其行业地位:2022年至2024年,公司营业收入从10.05亿元增长至21.94亿元,复合增长率达47.78%;净利润从9,829.36万元攀升至19,538.93万元,展现出强劲的增长动能。

技术突破定义行业标杆,创新驱动产业升级
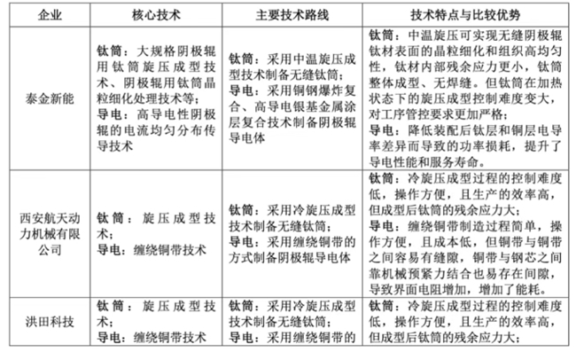
泰金新能的核心竞争力源于其持续突破的“卡脖子”技术。在阴极辊领域,公司阴极辊相较境内外同行业公司实现的技术提升效果及先进性表征情况如下:开发的超大尺寸无缝钛阴极辊稳定性高,可满足我国1.5-4.5μm芯片封装载体铜箔生产需求;阴极辊导电均匀性好,晶粒度最高可达12级且极差范围小,残余应力更低;阴极辊规格行业最大,批量化生产具有高稳定性、一致性。

生箔一体机方面,公司生箔一体机相较境内外同行业公司实现的技术提升效果及先进性表征情况如下:生箔一体机性能稳定可靠,可满足6μm及以下极薄铜箔稳定生产;全钛电解槽精度高、结构新,有效提高了铜箔面密度的一致性;生箔一体机规格行业最大,产品批次稳定性好。

钛电极方面,公司钛电极相较境内外同行业公司实现的技术提升效果及先进性表征情况如下:铜箔钛阳极寿命长、均匀性高,涂层稳定性好;替代传统铅阳极,多元复合钛阳极更高效、节能;开发可倒极水处理钛阳极,批量化生产稳定性高。

这些技术突破的背后,源于泰金新能对研发的持续投入。公司建立了多个创新研发平台,包括“国家企业技术中心”、“陕西省绿色电解关键材料与装备重点实验室”、“陕西省博士后创新基地”、“陕西省中小企业创新研发中心”、“西安市电解铜箔成套装备与技术重点实验室”以及“西安市院士专家工作站”等。此外,公司与中科院大连化物所、西安交通大学等科研机构展开了深度合作,形成了“战略研发+市场需求”的双轮驱动模式。截至2024年底,公司累计拥有29项核心技术和223项专利,主导或参与了多项国家重点研发计划,如“高强极薄铜箔制造成套技术”、“电解水制高压氢电解堆关键技术”等国家级项目。相关技术成果荣获中国有色金属工业科学技术一等奖、陕西省科学技术一等奖等权威认可。
全产业链协同优势,构建市场护城河
泰金新能的产品体系覆盖从阴极辊、生箔一体机到钛阳极、溶铜系统的全流程电解铜箔生产线,形成的协同效应。这种布局不仅提升了客户粘性,更通过技术迭代推动整体解决方案的优化。经过多年发展,公司凭借先进的设计理念、可靠的产品品质,积累了丰富的客户资源,公司生产的钛电极系列产品畅销海内外,大量产品先后出口至韩国、英国、西班牙、中东等多个国家和地区,得到市场认可和好评。

据高工锂电(GGII)数据显示,2023年中国铜箔用阴极辊设备市场规模为26.5亿元,同比增长20.45%,2024年行业进入调整期,预计到2028年中国阴极辊设备市场规模将达到32亿元;另一方面,作为与阴极辊配套的生箔一体机,近年来也迎来高速增长的市场需求,2023年中国铜箔生箔一体机市场规模为37.5亿元,同比增长17.19%,预计到2028年中国生箔一体机设备市场规模将达到44亿元。随着下游产业对大直径、大幅宽阴极辊需求激增,泰金新能有望凭借技术积累与市场先发优势,进一步巩固全球领导地位。

此次IPO,泰金新能拟募集资金用于扩大高端电解装备产能、深化技术研发及布局绿色电解新材料领域。随着全球新能源产业对极薄铜箔、高效钛电极的需求激增,以及我国“双碳”目标下电解水制氢、核电等领域的快速发展,泰金新能有望凭借技术积累与市场先发优势,进一步巩固其全球领导地位。
从突破阴极辊“卡脖子”技术,到定义全球最大电解装备标准;从服务新能源电池产业,到支撑国家核电、航天军工战略,泰金新能用二十年时间走出了一条从技术跟跑到并跑、领跑的跨越之路。随着IPO进程的持续推进,这家科技企业有望在资本市场的助力下开启新征程,为中国高端制造注入更强劲的创新动能。
请输入验证码